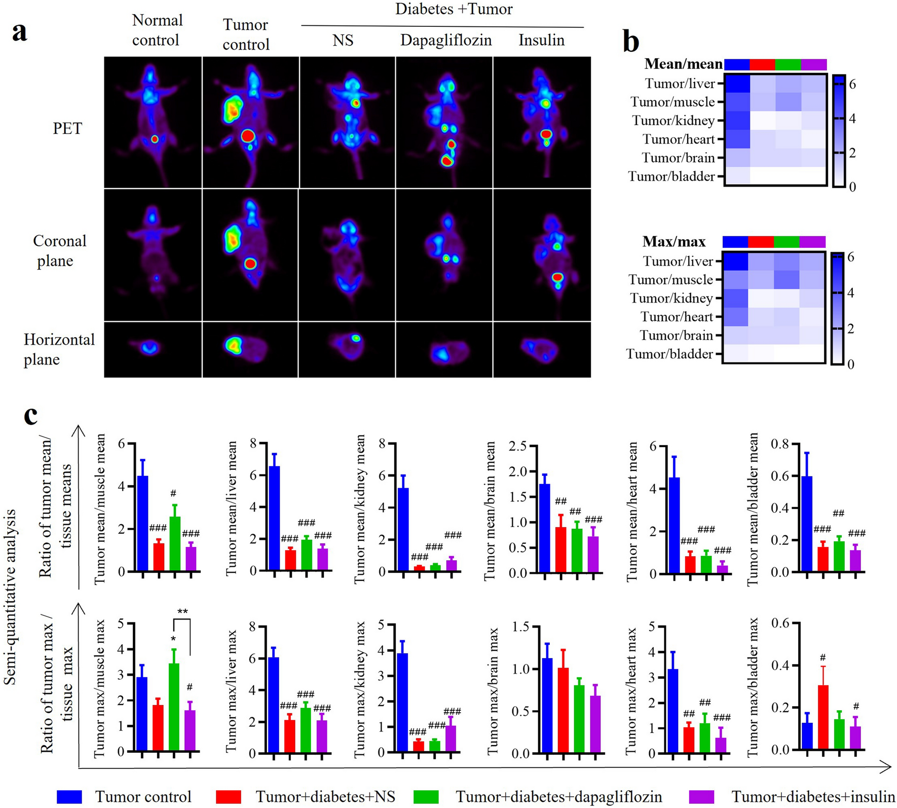
Figure 4

Effect of dapagliflozin and insulin on 18F-FDG PET imaging in diabetic mice. (a) Representative photos of 18F-FDG PET examination. (b) Heatmap of the 18F-FDG PET semiquantitative analysis results of tumor mean% to reference tissue mean% (upper), and tumor max% to reference tissue max% (lower). (c) Ratio of tumor mean% to reference tissue mean% and tumor max% to reference tissue max%. Data represent the means ± SEMs, n = 7–10; biological replicates. #P < 0.05, ##P < 0.01, ###P < 0.001 compared with tumor control, *P < 0.05 compared with tumor diabetes control or the indicated group. Statistical analysis was performed by one-way ANOVA followed by Fisher’s LSD test.