Figure 1

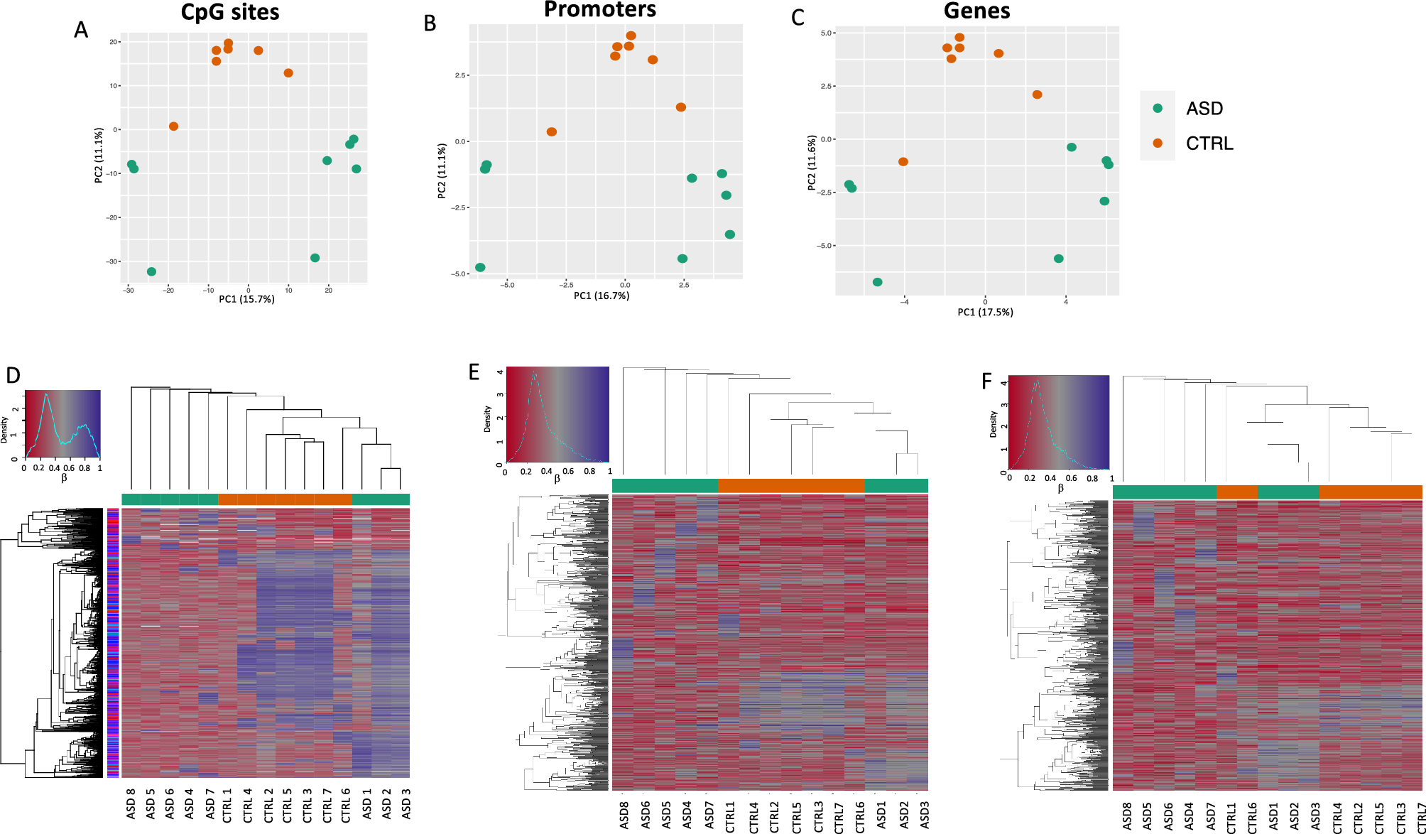
Methylome analyses of ASD and CTRL groups. Principal Component Analysis plots of DNA methylation profiles showing cluster of sample groups (in orange, CTRL group (N = 7); in green ASD group (N = 8)) based on the quality filtered CpG sites (A), promoters (B) and genes (C). Hierarchical cluster analyses based on DNA methylation levels at 1000 most variable CpG sites (D), promoters (E) and genes (F).