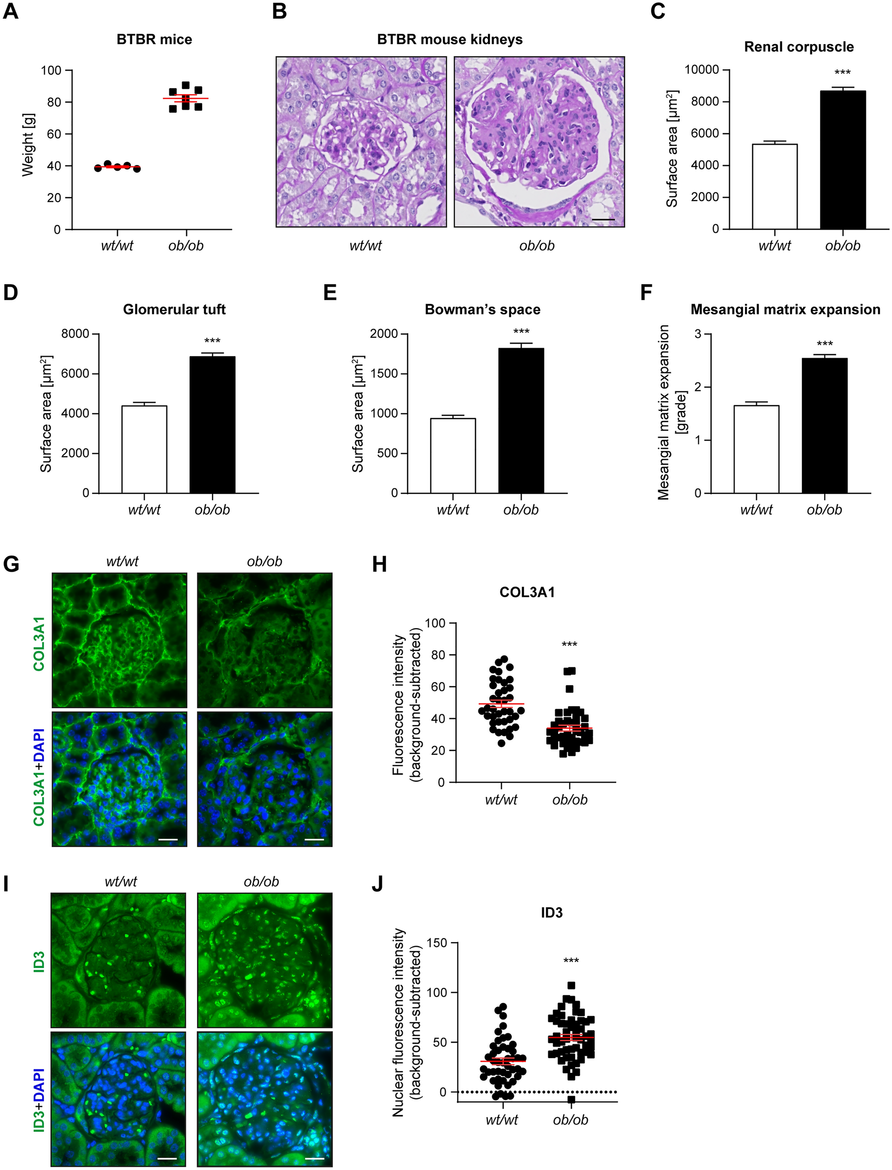
Figure 5

Validation of the changed levels of selected HG- or MGO-regulated genes in the BTBR ob/ob mouse model of DN. (A) Body weight of the BTBR wt/wt (control) and BTRB ob/ob female mice that were used for immunofluorescence stainings at ~ 24 weeks of age. (B) Representative images of renal corpuscles from kidneys of BTBR ob/ob and control (BTBR wt/wt) mice, stained using the periodic acid-Schiff (PAS) method. (C–E) Morphometric quantification of the surface area of the renal corpuscles (C), glomerular tufts (D) and Bowman’s space (E) in BTBR wt/wt and BTBR ob/ob mice. (F) Pathological assessment of the mesangial matrix, graded on a scale from 1 to 4. (G–J) Analysis of immunofluorescence stainings for COL3A1 (downregulated by HG according to the RNA-seq results; G,H) and ID3 (upregulated by MGO according to the RNA-seq results; I,J). Representative images of immunofluorescence stainings are shown for COL3A1 (G) and ID3 (I) in diabetic animals (BTBR ob/ob) and non-diabetic controls (BTBR wt/wt). The graphs show quantification of background-subtracted COL3A1 signal within glomeruli (H, 38 wt/wt and 42 ob/ob glomeruli, from 5 wt/wt and 7 ob/ob animals, respectively) and of the background-subtracted ID3 signal within glomerular nuclei (J, 45 wt/wt and 52 ob/ob glomeruli, from 5 wt/wt and 7ob/ob animals, respectively). The COL3A1 staining (G) and ID3 staining (I) are shown in green, nuclei were stained with DAPI (blue, G,I). Scale bars, 20 µm.