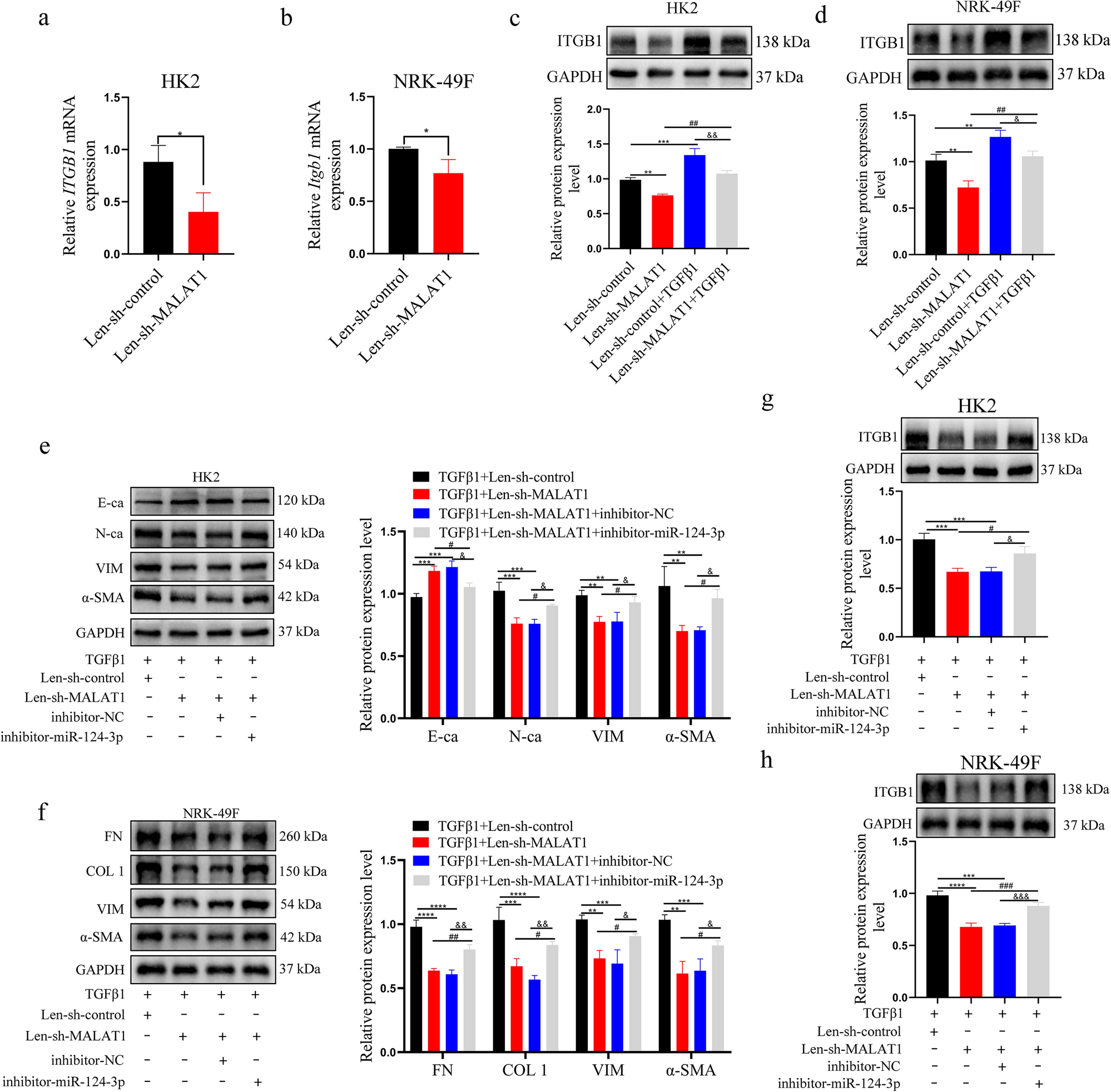
Figure 5
From: Knockdown of lncRNA MALAT1 attenuates renal interstitial fibrosis through miR-124-3p/ITGB1 axis

(a, b) qRT-PCR was used to detect the mRNA expression of ITGB1 after transfection with Len-sh-MALAT1 in HK2 and NRK-49F cells. *: p < 0.05; (c, d) After Len-sh-MALAT1 was transfected into HK2 and NRK-49F cells treated with or without TGF-β1, the expression level of ITGB1 protein was detected by WB (from 3 experiments). **: p < 0.01; ***: p < 0.001 (Len-sh-MALAT1group and Len-sh-control + TGF β1 group compare with Len-sh-control); ##: p < 0.01 (Len-sh-MALAT1 group was compared with Len-sh-MALAT1 + TGF β1group); &: p < 0.05; &&: p < 0.01 (Len-sh-control + TGF β1 group was compared with Len-sh-MALAT1 + TGF β1 group) (e, f, g, h) After co-transfected with inhibitor-miR-124-3p and Len-sh-MALAT1 in TGF-β1 induced HK2 and NRK-49F cells, ITGB1 and fibrosis-related protein expression were assessed by WB (from 3 experiments). **: p < 0.01; ***: p < 0.001; ****: p < 0.0001 (TGF β1 + Len-sh-MALAT1 group and TGF β1 + Len-sh-MALAT1 + inhibitor-NC were compare with TGF β1 group); #: p < 0.05; ##: p < 0.01; ###: p < 0.001 (TGF β1 + Len-sh-MALAT1 + inhibitor-miR-124-3p group was compare with TGF β1 + Len-sh-MALAT1group); &: p < 0.05; &&: p < 0.01; &&&: p < 0.001 (TGF β1 + Len-sh-MALAT1 + inhibitor-miR-124-3p group was compare with TGF β1 + Len-sh-MALAT1 + inhibitor-NC group).