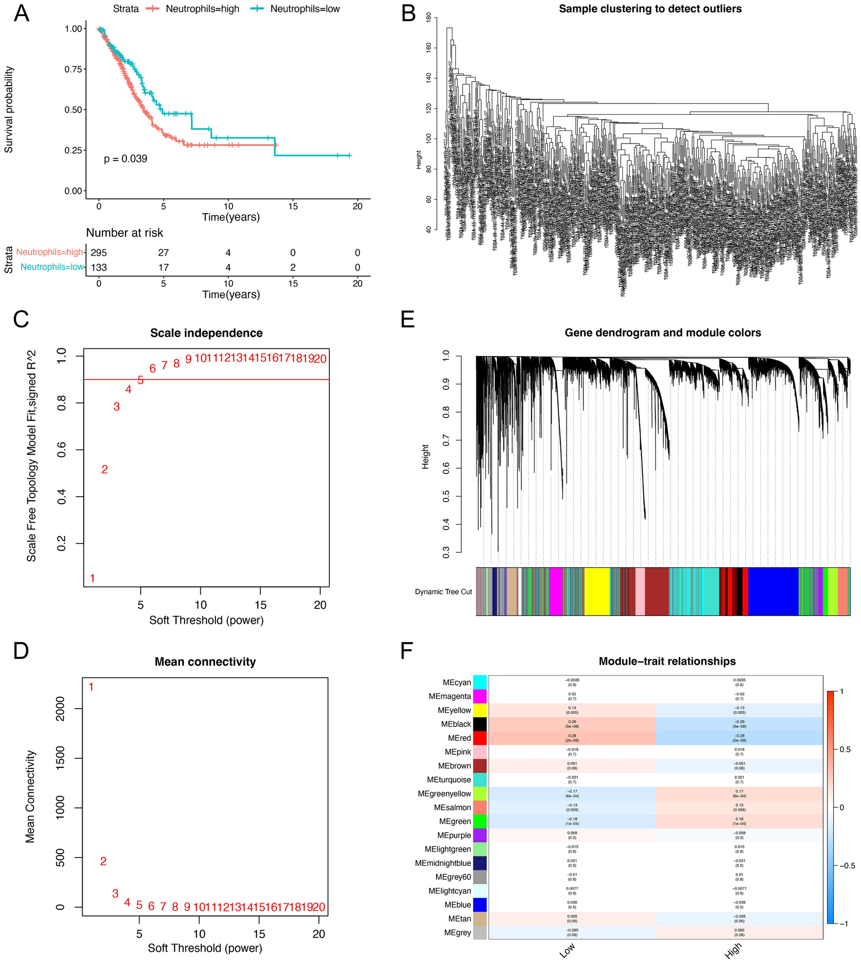
Figure 1

Neutrophil-related survival analysis and screening of neutrophil content-related genes by WGCNA. (A) Kaplan–Meier survival curves showed that the prognosis was significantly worse in the group with high content of neutrophils. (B) TCGA-LUAD samples were clustered and outlier samples were not found. (C,D) Based on the near scale-free network distribution criterion, 5 was selected as the soft threshold power. (E,F) Correlation analysis of modules with traits constructed 18 non-gray modules, and the green module is considered to be the most relevant module for neutrophils.