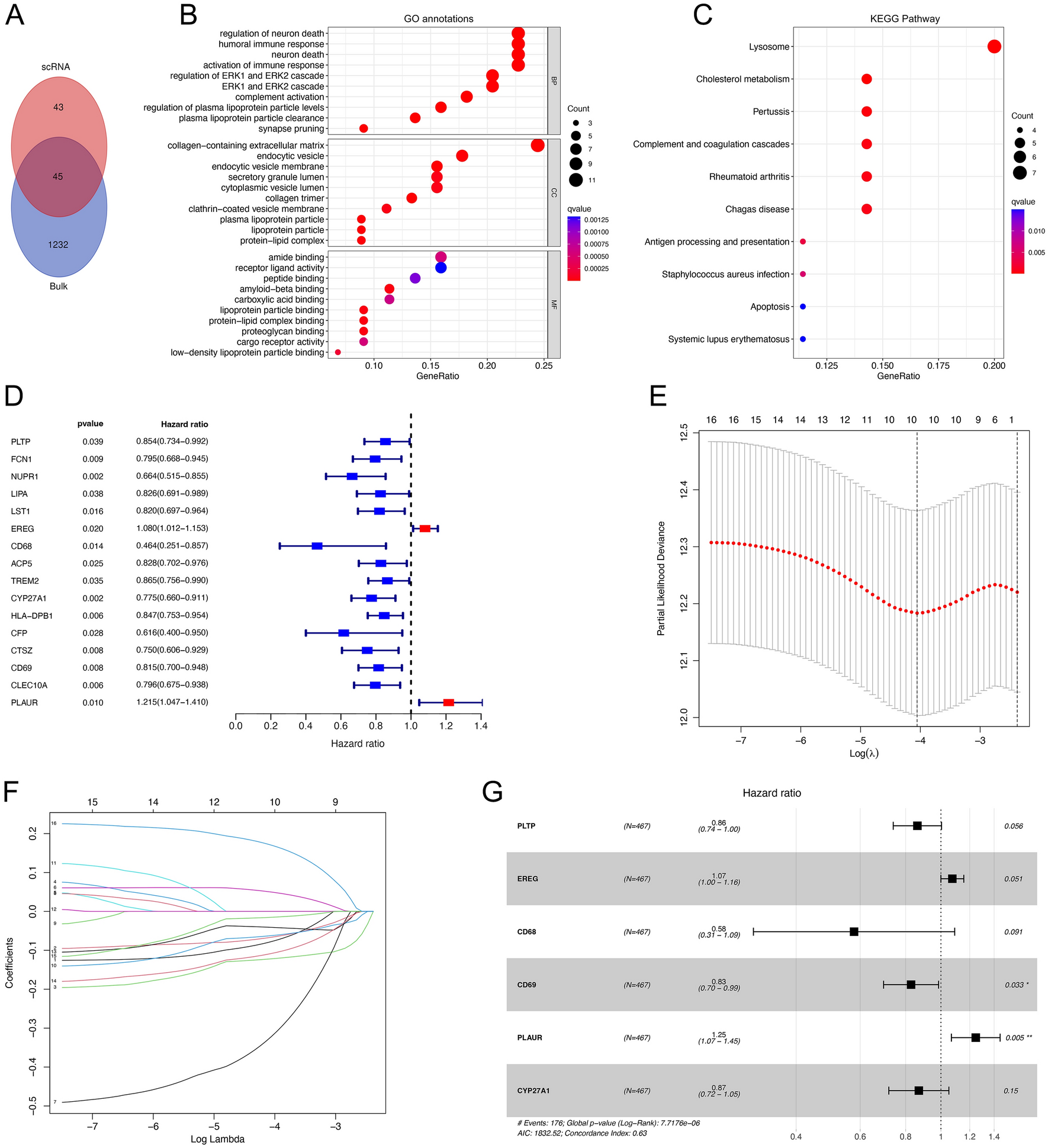
Figure 3

Functional enrichment analysis of neutrophil-related genes and construction of a neutrophil-related prognostic signature. (A) Acquisition of candidate NRGs. (B,C) Enrichment analysis using the GO database and KEGG database. (D) Forest plots showed the prognostic value detection of neutrophil-related genes. (E,F) Lasso regression analysis to identify signature genes and 16 neutrophil-related genes were selected to construct the LASSO model. (G) 6 genes which were selected by stepwise multiple COX regression analysis for the neutrophil-related prognostic model.