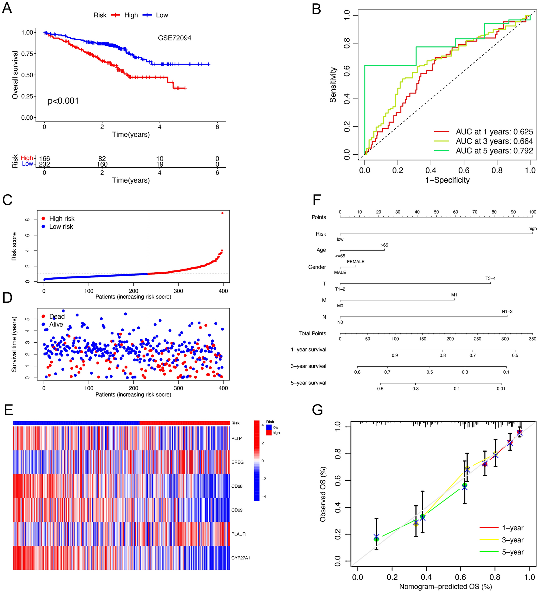
Figure 5

Validation of the prognostic six-gene risk signature in GSE72094 and construction of the nomogram. (A) Kaplan–Meier curves of overall survival probability of risk groups in GSE72094. (B) ROC curves for 1, 3, and 5 years and their AUCs in GSE72094. (C,D) Risk scores and survival status distribution of LUAD patients in high- and low-risk groups in GSE72094. (E) Heatmap showed the expression difference for 6 neutrophil-related genes among the risk groups in GSE72094. (F) Nomogram of TCGA cohorts based on the risk scores and other clinical characteristics. (G) Calibration graphs investigated that the actual survival rates of LUAD patients were close to the nomogram-predicted survival rates.