Figure 1

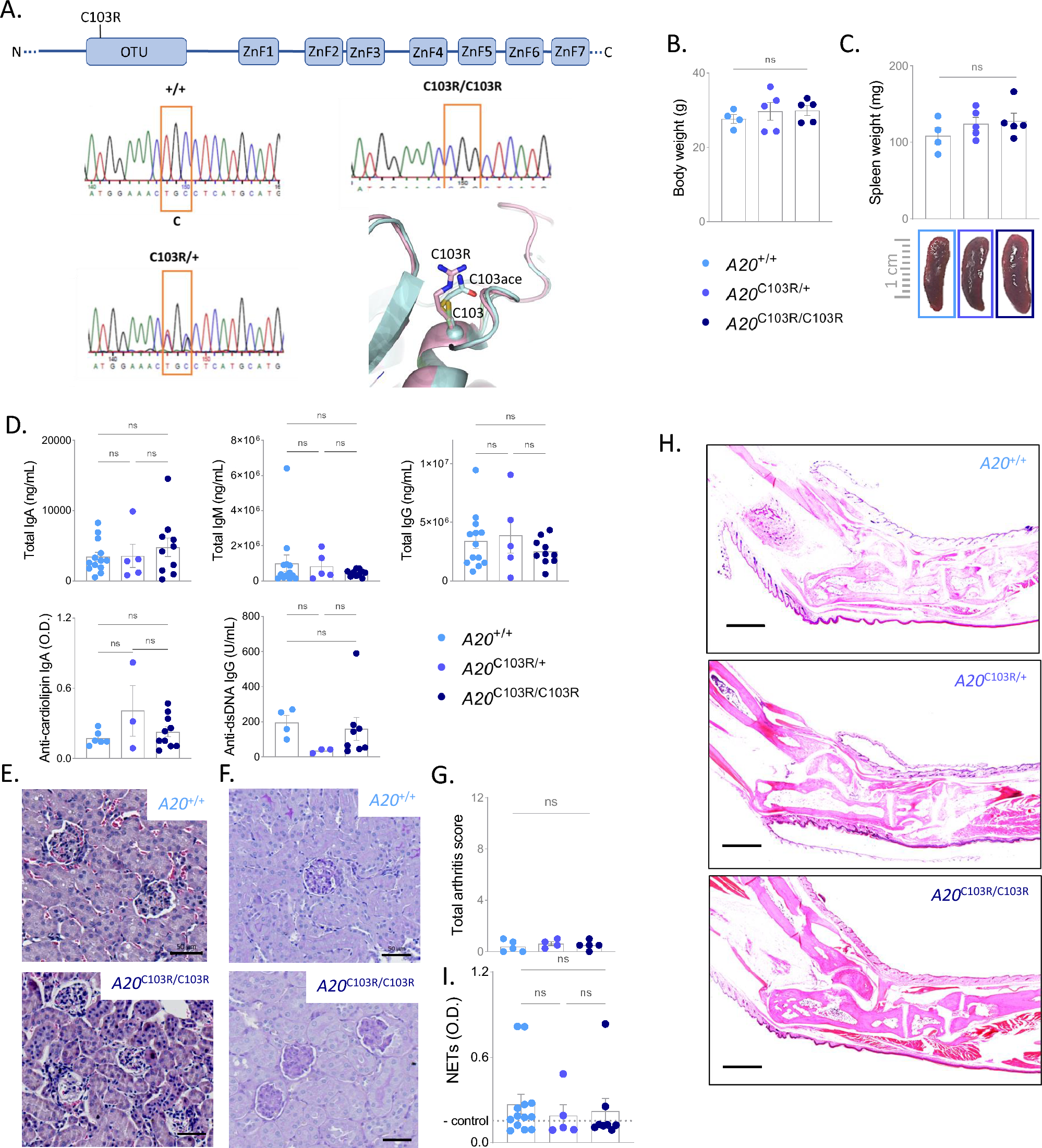
A20 DUB mutation does not induce NET formation or autoimmune pathology. (A) Generation of A20C103R knockin mutation in mice using CRISPR/Cas9 technology. A20 domain structure with indication of C103R mutation in OTU deubiquitinase (DUB) domain (upper). Sanger sequencing of wild-type (+ / +), heterozygous (C103R/ +) and homozygous (C103R/C103R) clone (lower). Structural analysis of A20 DUB carrying the C103R mutation (pink, C103R), and comparison with the wildtype A20 DUB structure (cyan, C103) versus acetamidylated A20 DUB at C103 (cyan, C103ace). (B, C) Body weight (B) and spleen weight (C) of 25–30 week old wild-type (A20+/+), A20C103R/+ and A20C103R/C103R mice. Each dot represents one mouse. Data are expressed as mean ± s.e.m. (D) Total IgA, IgM, IgG, anti-cardiolipin-IgA, and anti-dsDNA-IgG and neutrophil extracellular trap (NET) concentrations in serum of 25–30-week old mice. (E–F) Histological images of haematoxylin and eosin-stained (E) and PAS-stained (F) kidney sections of 25–30-week old mice, showing normal glomerular architecture and cellularity, and absence of granulomas, tubulo-interstitial atrophy, or vascular changes. Scalebar, 50 µm. (G) Histological scores for mice with the indicated genotypes (25–30 weeks). The arthritis was scored at the Achilles tendon (infiltrate) and the synovio-entheseal complex (SEC, exudate), each ranging from 0 (normal) to 3 (severely inflamed). Dots in the graphs indicate individual mice and data are expressed as mean ± s.e.m. (H) Histological images of haematoxylin and eosin-stained ankle joints of mice with the indicated genotypes. No signs of an arthritis-like phenotype can be observed in A20C103R/C103R mice. Pictures are representative for 4–5 biologically independent mice for each genotype. Scalebar, 1000 µm. (I) Neutrophil Extracellular Traps (NETs) in serum of wild-type (A20+/+), A20C103R/+ and A20C103R/C103R mice. Each dot represents one mouse. Data are expressed as mean ± s.e.m. n.s., non-significant.