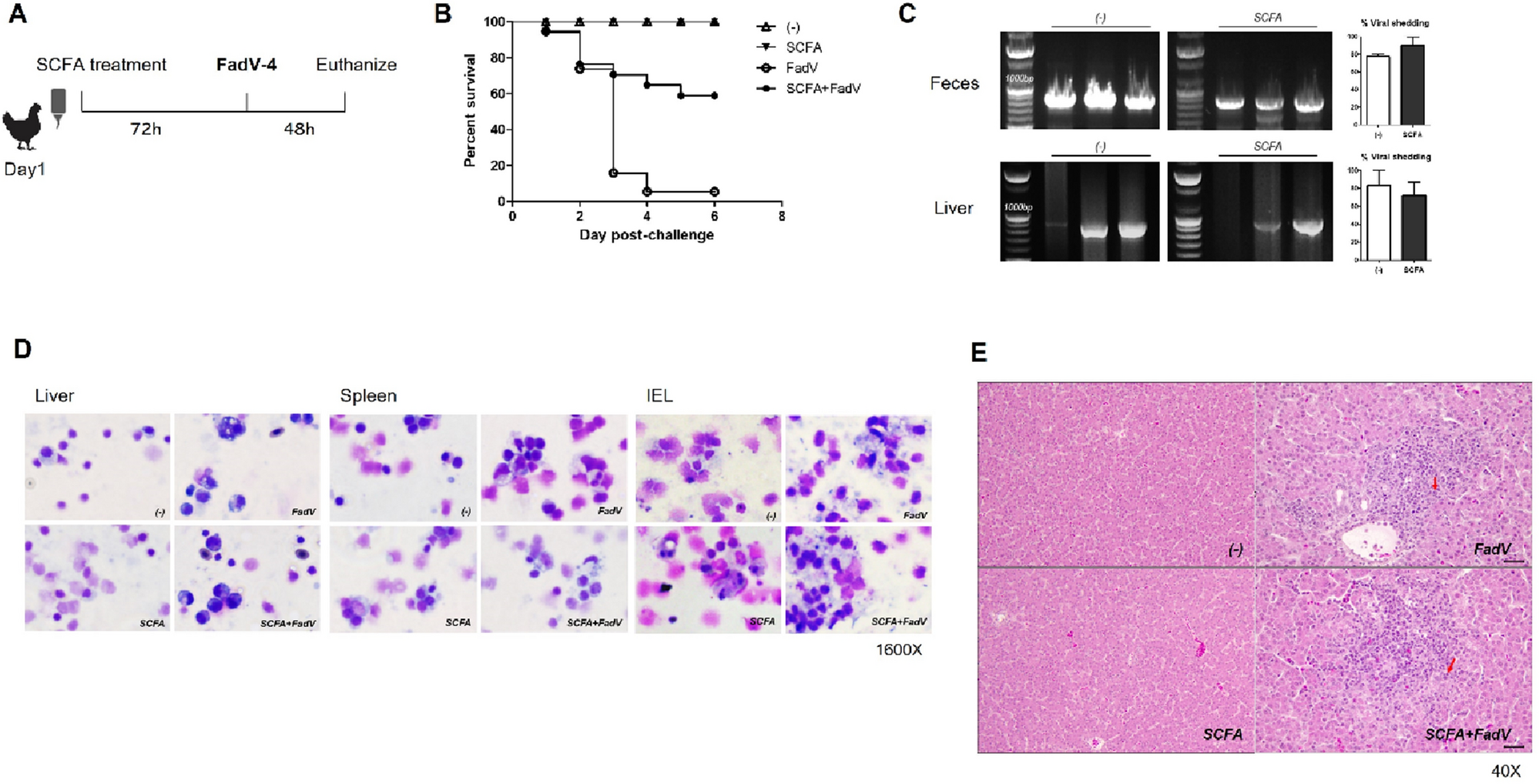
Figure 1

Effect of short chain fatty acids (SCFAs) on survival rate, viral clearance, and cytology. (A) Chickens (4 days old) treated with or without SCFA water were injected intramuscularly with FAdV-4 or PBS. (B) The survival rate was calculated after challenge with FAdV-4. Six chickens in uninfected groups (3 normal water-fed and 3 SCFA-fed) and 18 animals in infected groups (9 FAdV and 9 SCFA + FAdV) from two individual experiments. The experiments were repeated in triplicate, and pooled data are shown. (C) The viral gene was determined by PCR in feces and livers from infection group (Feces n = 3 ~ 4, Liver n = 2 ~ 3 per group) At least two independent experiments were performed, and the pooled data are shown. (D) Representative Cytospin images of splenocytes, liver cells, and intraepithelial lymphocytes (IELs) at 2 dpi are shown. (E) Histological changes in liver at 2dpi from each group are shown. Arrows indicate intranuclear inclusion bodies.