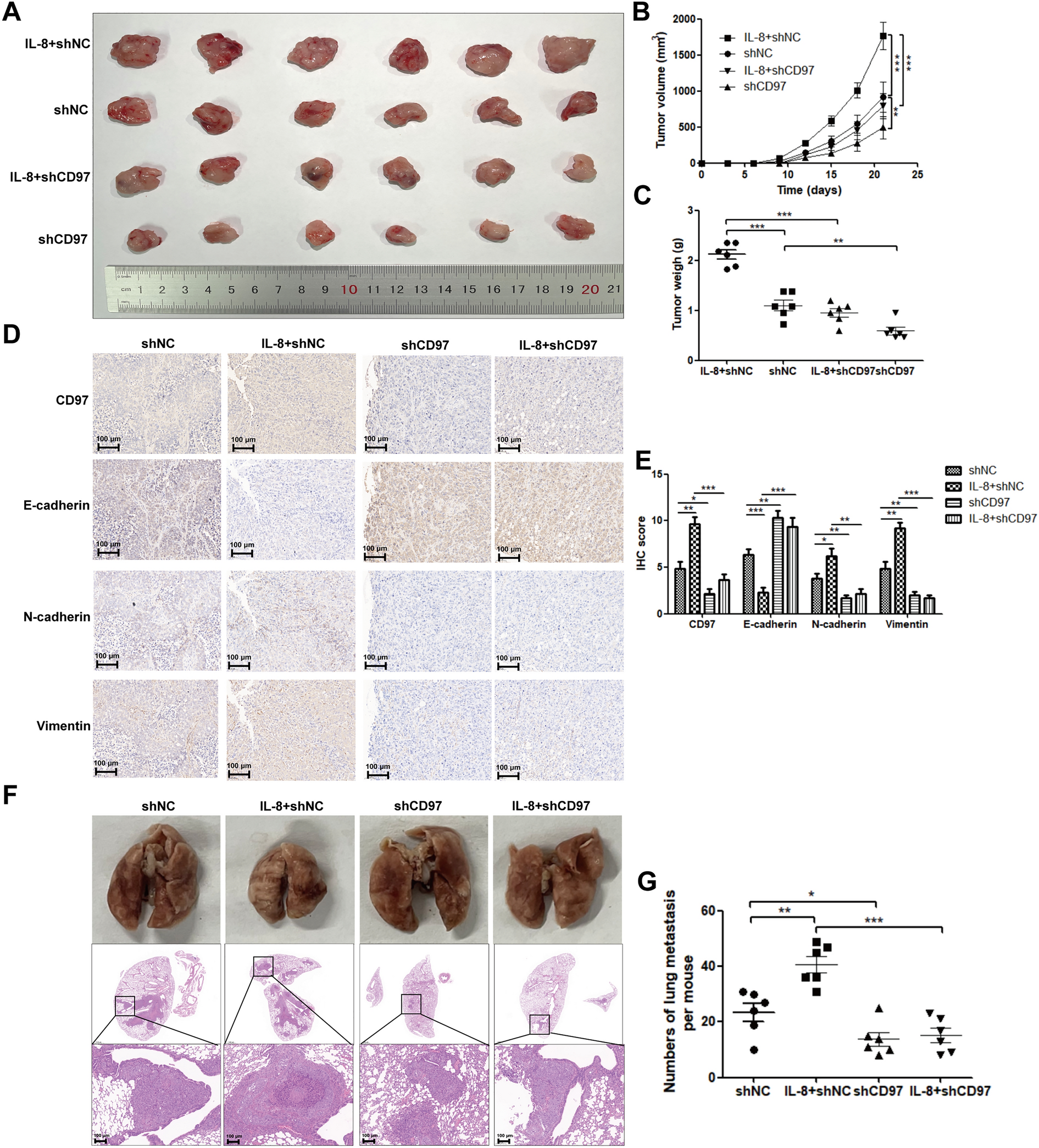
Figure 5

Knockdown of CD97 expression inhibits the IL-8-induced EMT process of ICC in vivo. To develop subcutaneous transplanted tumor models, BALB/c nude mice were allocated into treatment and control groups, and CD97 knockdown or control cells (QBC-939) were subcutaneously injected into BALB/c nude mice. Each group was again randomly assigned to two groups, receiving intraperitoneal injection of IL-8 or control reagent. After 21 days of inoculation, the mice were sacrificed, and the subcutaneous tumors were removed for weighing, measuring, and immunochemistry (A–E). To develop lung metastatic tumor models, mice were randomly assigned to two groups: the control group (sh-NC) and the experimental group (sh-CD97). QBC-939 cells were harvested by trypsin digestion, and each mouse was injected via the tail vein. Each group was again randomly assigned to two groups, receiving intraperitoneal injection of IL-8 or control reagent. After 7 weeks, the mice were sacrificed, and their lungs were stained with hematoxylin and eosin (HE) to observe the number and size of lung metastases (F,G). *P < 0.05, **P < 0.01, ***P < 0.001, #P > 0.05. sh, short hairpin; NC, negative control.