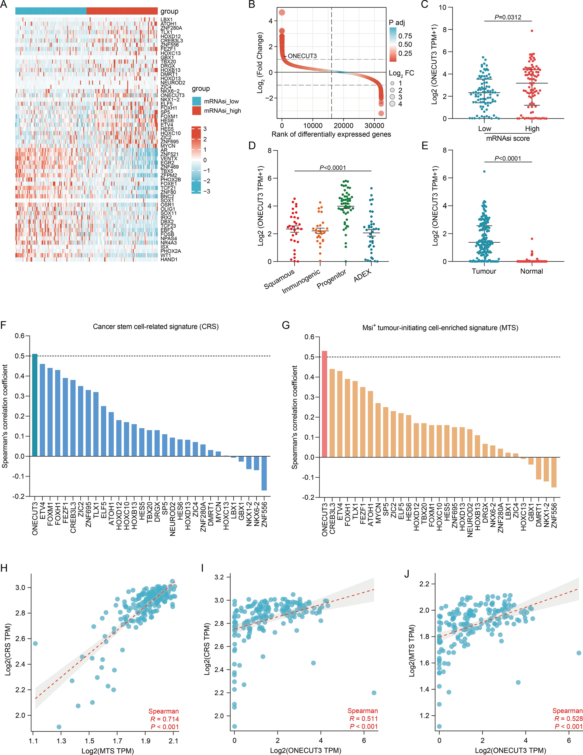
Figure 2

Identification of one stemness-related transcription factor in PDAC. (A) Heatmap of differentially expressed transcription factors in PDACs with low and high mRNAsi scores. (B) The rank of differentially expressed transcription factors according to log2(Fold Change). (C) Differential levels of ONECUT3 expression in PDACs with low and high mRNAsi scores. (D) Differential levels of ONECUT3 expression in the four subtypes of PDAC. ADEX, aberrantly differentiated exocrine. (E) Differential levels of ONECUT3 expression in PDAC (from TCGA) and normal tissues (from TCGA and GTEx). (F) Spearman's correlation of the transcription factors with cancer stem cell-related signature (CRS) in PDAC. The threshold of the correlation coefficient was set at 0.5. (G) Spearman's correlation of transcription factors with Msi+ tumour-initiating cell-enriched signature (MTS) in pancreatic cancer. The threshold of the correlation coefficient was set at 0.5. (H) Spearman's correlation between CRS and MTS in PDAC. (I) Spearman's correlation between ONECUT3 expression and CRS in PDAC. (J) Spearman's correlation between ONECUT3 expression and MTS in PDAC.