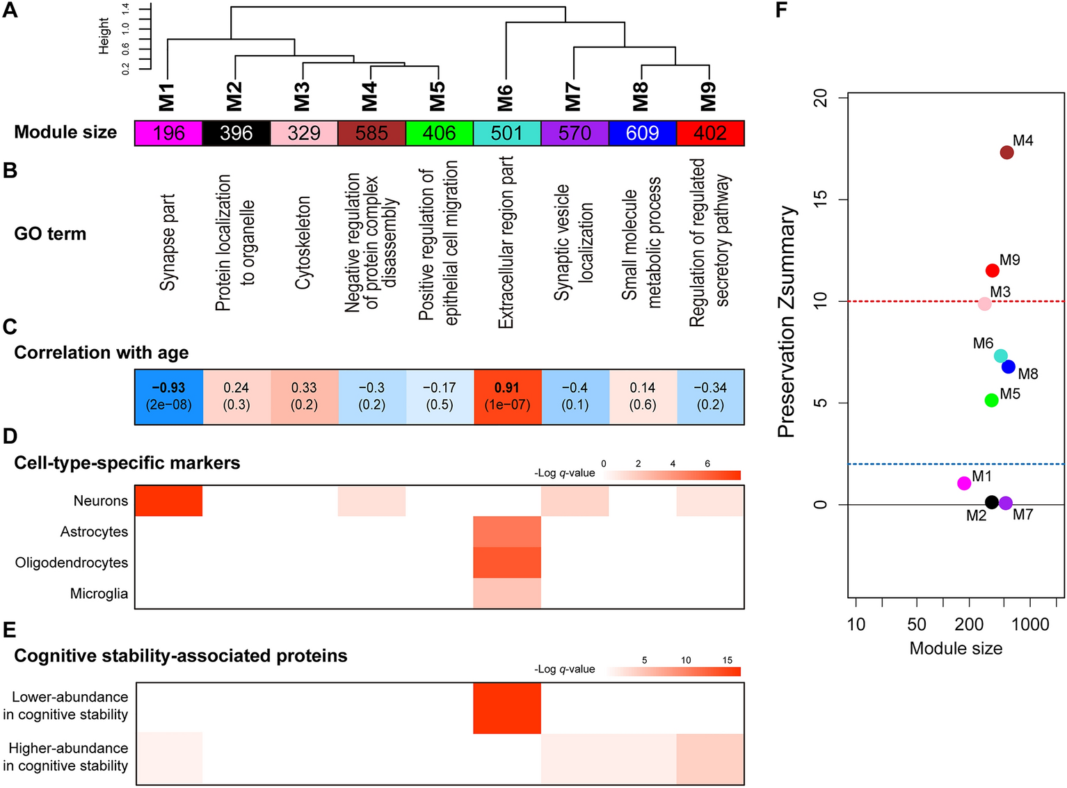
Figure 3

Weighted protein co-expression network analysis in aging cortex. (A) Module clustering dendrogram. Clustering was performed based on the eigenprotein values. (B) The most significantly enriched GO terms (“cellular component” or “biological process”). (C) Pearson correlation coefficients between each module eigenprotein value (Fig. S2) and age. The q-values are shown in parentheses. (D) Enrichment analysis for cell-type-specific marker proteins by hypergeometric test. (E) Enrichment analysis for cognitive stability-associated proteins by hypergeometric test. (F) Module preservation analysis examining whether the protein co-expression networks detected in the cortex proteomes were preserved in the hippocampus proteome. The dashed blue line indicates a Zsummary score of 2, above which module preservation was considered significant, and the dashed red line indicates a Zsummary score of 10, above which module preservation was considered highly significant.