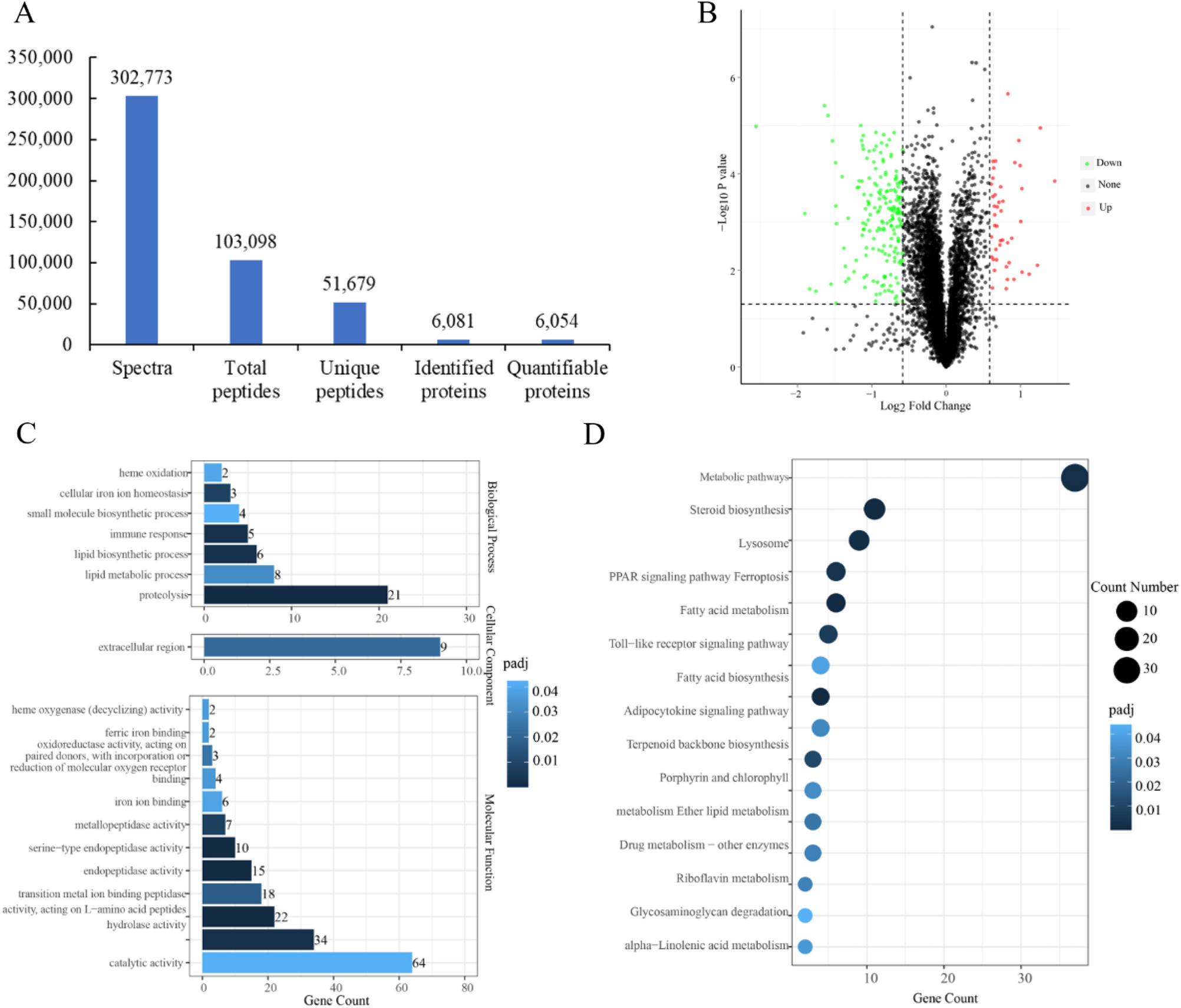
Figure 2

Statistics of mass spectrum data, volcano plot, GO terms analysis, and KEGG classification of differentially expressed proteins between the EAD and NAD groups. (A) Statistics of mass spectrum data. (B) The volcano plot of differentially expressed proteins of the EAD and NAD groups. (C) GO terms analysis of differentially expressed proteins. (D) KEGG classification of differentially expressed proteins.