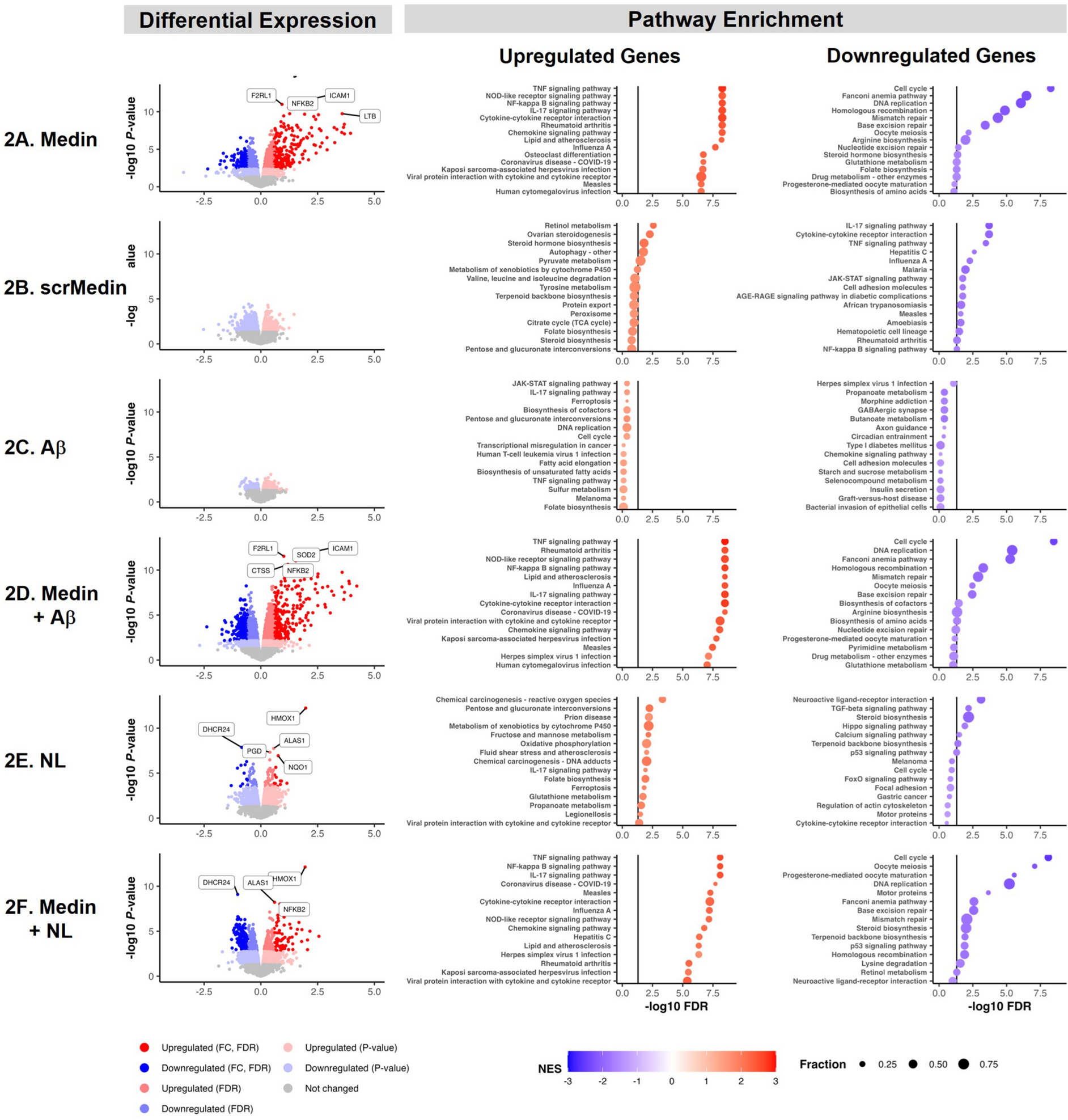
Figure 2

Differential Gene Expression and Pathway Enrichment Analyses. Left panels show volcano plots of differential expression statistics versus vehicle-treated group in the medin-treated HBMVECs (A), scrambled medin-treated group (B), Aβ-treated group (C), medin + Aβ-treated group (C), NL-treated group (E) and medin + NL-treated group (F) (n = 3 each treatment). The x-axis represents the log2 fold change in expression in the Medin group over the Vehicle group. The DEGs are colored according to their log2 fold change (FC), p-value, and False Discovery Rate (FDR). Genes with p-values bigger than 0.05 are colored black and are considered unchanged. Genes with a p-value less than 0.05 and a log2 FC greater than 0 are considered upregulated genes and colored red, while genes with a p-value less than 0.05 and a log2 FC less than 0 are considered downregulated genes and colored blue. According to significance, upregulated or downregulated genes are colored with different shades: genes with log2 FC greater than 1.5 or less than 1.5 and FDR less than 0.05 are the darkest, followed by genes with FDR less than 0.05 but log2 FC between 1.5 and 1.5, and the lightest color is assigned to genes with FDR greater than 0.05. Middle panel shows top enriched upregulated gene pathways and right panel shows top enriched downregulated gene pathways identified by the Gene Set Enrichment Analysis (GSEA). The size of the dot reflects the fraction of DEGs in each pathway. The dot color indicates the Normalized Enrichment Score (NES).