Figure 7
From: Hydropower station scheduling with ship arrival prediction and energy storage

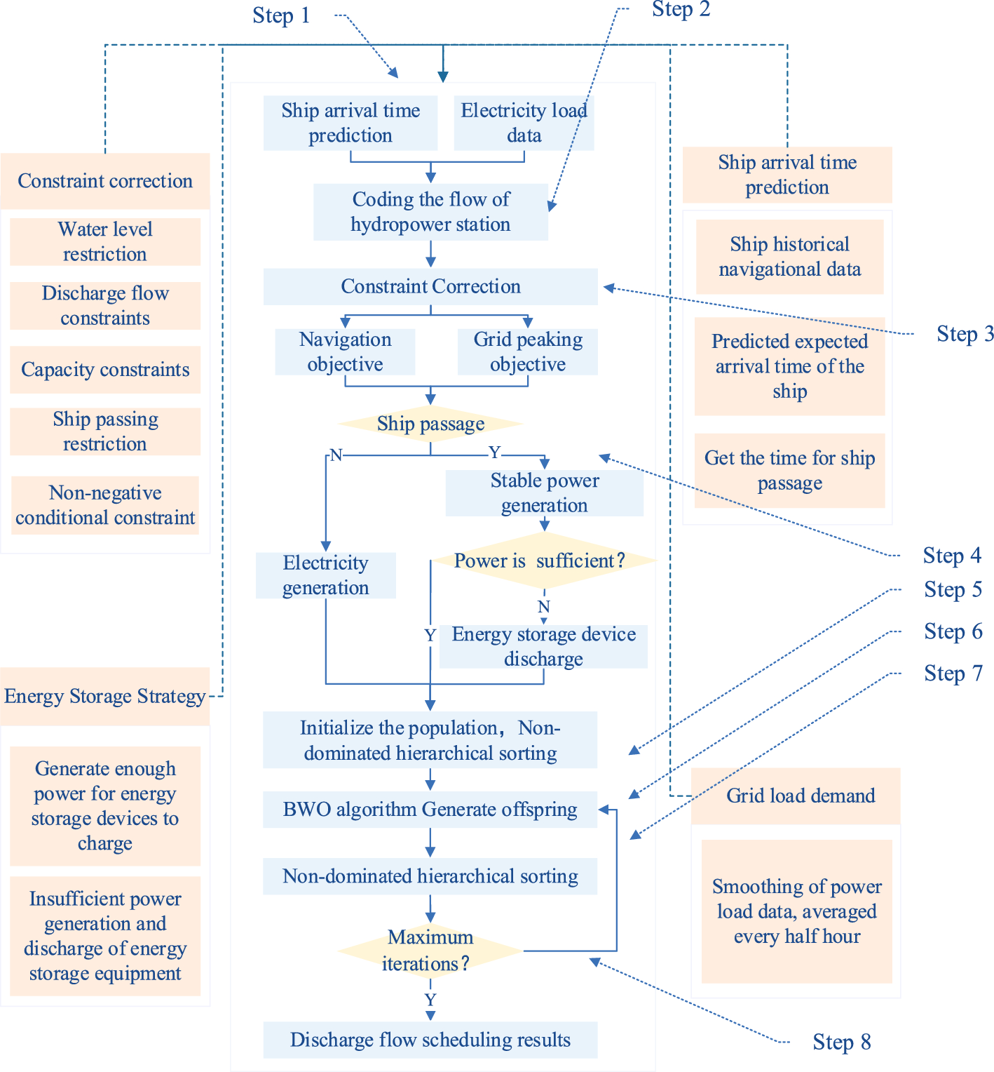
The multi-objective real-time scheduling model for hydropower stations.
From: Hydropower station scheduling with ship arrival prediction and energy storage

The multi-objective real-time scheduling model for hydropower stations.