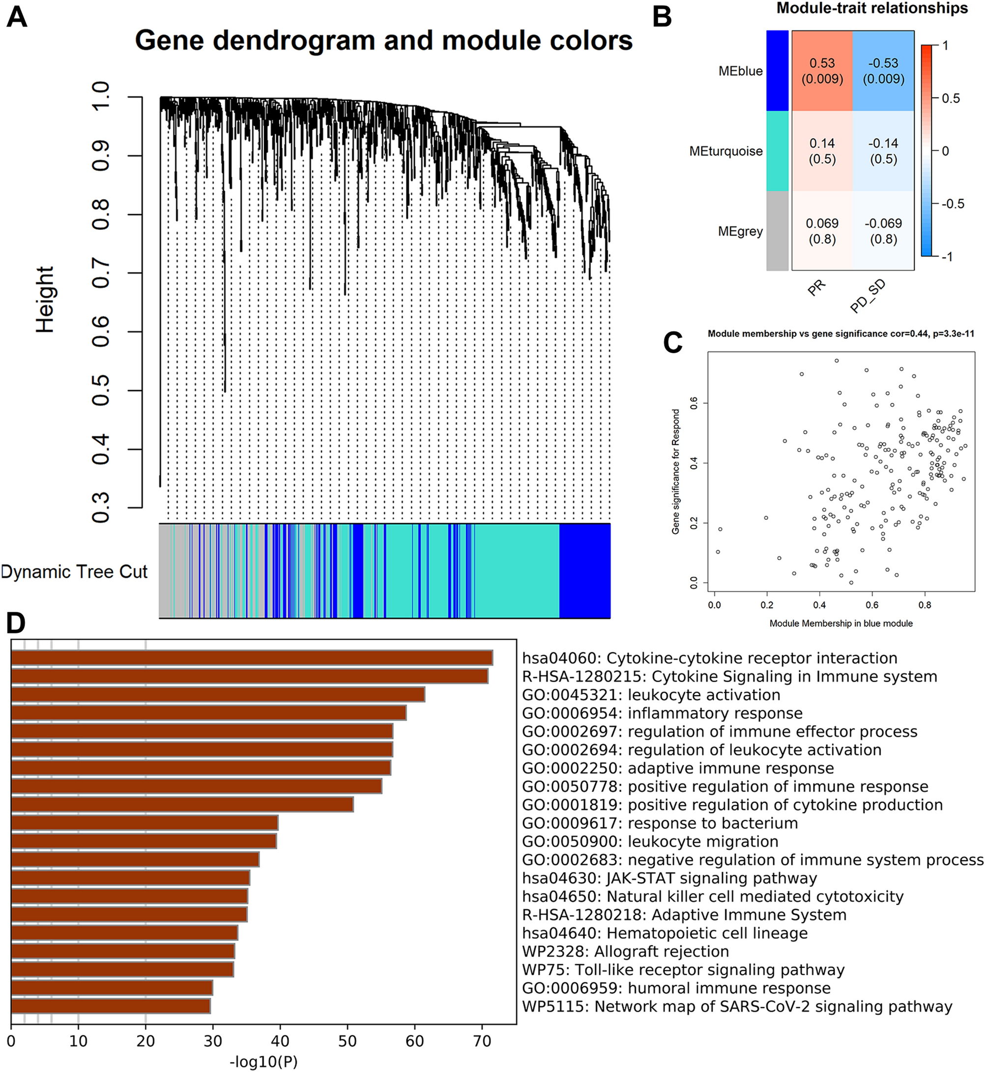
Figure 1

Identification of genes related to immunotherapy treatment. (A) As a result, two non-grey modules are filtered out. (B) The blue module was significantly associated with immunotherapy efficacy. (C) The scatter plot for genes in the blue module of GS score and MM. (D) Enrichment analysis of Immunotherapy-related genes from the blue module.