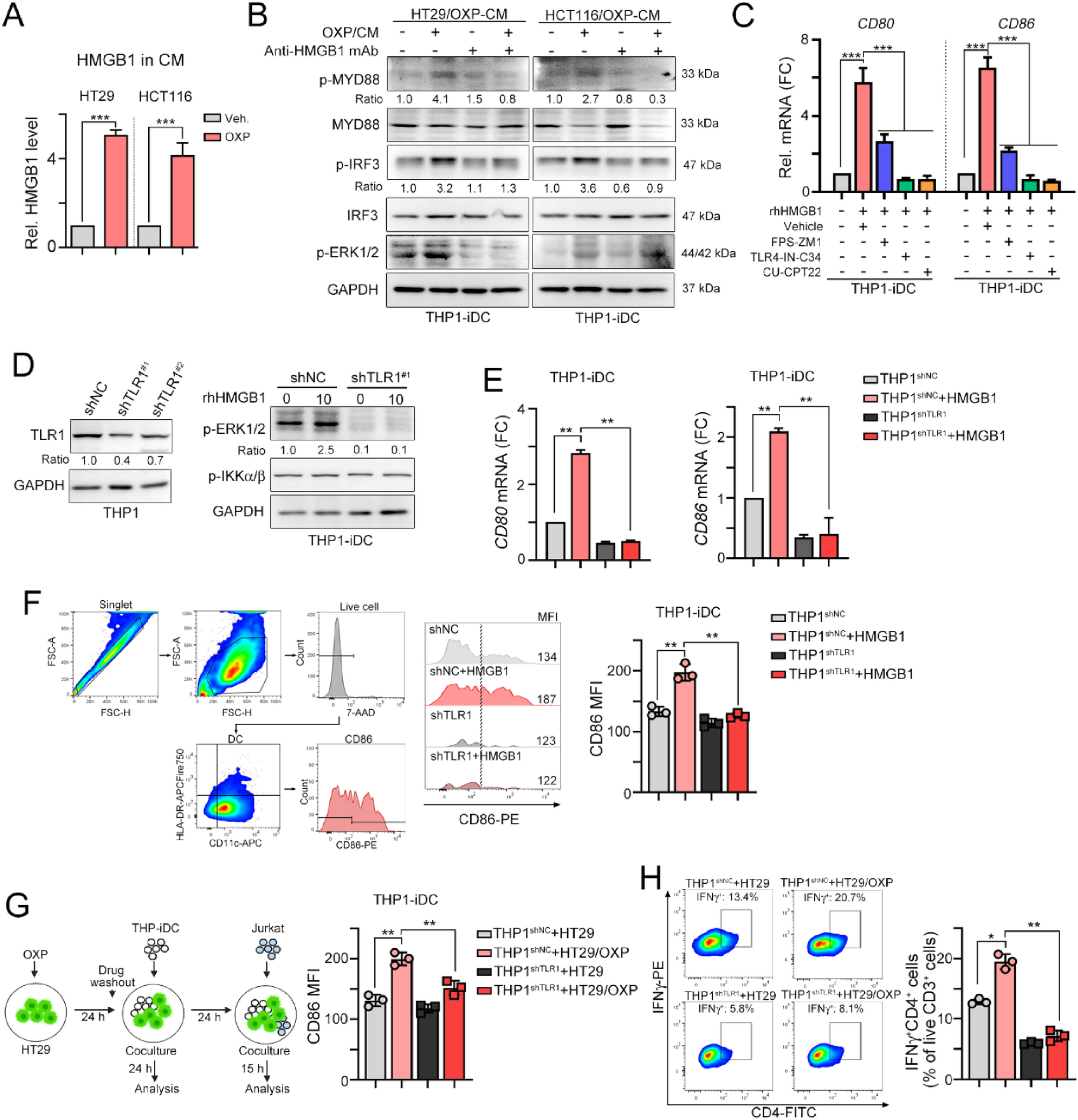
Figure 2

Knockdown of TLR1 reduced TLR1/2 signaling for DC maturation. (A) The level of HMGB1 in conditioned medium (OXP: 25 μM) after 24 h treatment was evaluated by an ELISA kit (n = 3). One-way ANOVA t test, ***p < 0.001. (B) The conditioned medium from OXP (25 μM)-treated HT29 and HCT116 cells was collected after 24 h of treatment. These CMs were preincubated with anti-HMGB1 antibodies (1 μg/mL) for 0.5 h and then added to THP1-iDCs, which were differentiated into immature DCs (iDCs) by IL-4 (1500 IU/ml) and GM-CSF (1500 IU/ml) for 7 days. (C) THP1-iDCs were treated with different small molecules for 1 h, and then rhHMGB1 was added for 24 h to analyze the maturation of DCs (CD86 and CD80) by qRT‒PCR (n = 3). One-way ANOVA t test, **p < 0.01. (D) TLR1 was knocked down in THP1 cells by lentivirus carrying shRNA with a spinoculation protocol. Then, THP1-iDCs were treated with rhHMGB1 for 24 h for analysis by immunoblotting. (E) THP1shNC-iDCs and THP1shTLR1-iDCs were treated with rhHMGB1 for 24 h to analyze the maturation of DCs (CD86 and CD80) by qRT‒PCR (n = 3). One-way ANOVA t test, **p < 0.01. (F) THP1shNC-iDCs and THP1shTLR1-iDCs were treated with rhHMGB1 protein for 24 h. DC maturation CD86 was analyzed by flow cytometry (n = 3). One-way ANOVA t test, **p < 0.01. (G) The diagram scheme of coculture analysis. HT29-GFP cells were treated with OXP (20 μM) for 24 h, and then the drugs were washed to coculture with THP1shNC-iDCs and THP1shTLR1-iDCs for 24 h. DC maturation of CD86 was analyzed by flow cytometry (n = 3). One-way ANOVA t test, **p < 0.01. (H) HT29 cells were treated with OXP (20 μM) for 24 h, and then the drugs were washed out and cocultured with THP1shNC-iDCs and THP1shTLR1-iDCs for 24 h. After coculture with iDCs for 24 h, the Jurkat T cells were coincubated for 15 h to analyze the IFNγ+ T cells by flow cytometry (n = 3). One-way ANOVA t test, *p < 0.05 and **p < 0.01.