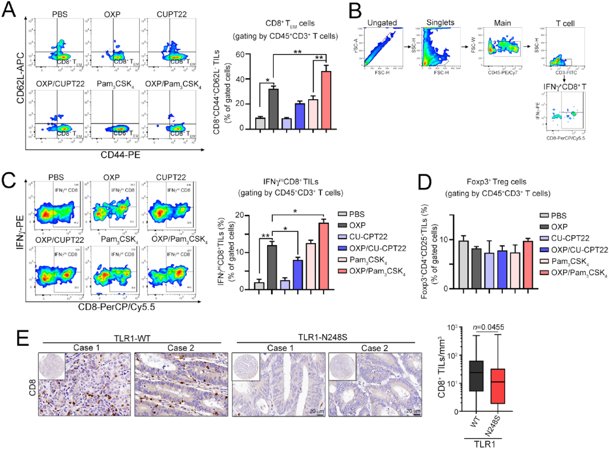
Figure 4

Inhibition of TLR1/2 signaling remarkably impacts the infiltration of immune cells after immunogenic chemotherapy treatment in vivo. (A) The effector/memory cells of CD3+CD45+ tumor-infiltrating immune cells were analyzed by flow cytometry (n = 4–5). The percentage of CD8+ TEM cells (CD44+CD62L-CD8+CD3+CD45+ T cells) in total T cells (CD3+CD45+ T cells) was examined. One-way ANOVA t test, *p < 0.05 and **p < 0.01. (B) Gating strategy of the IFNγ+CD8+ tumor-infiltrating immune cell profile. (C) IFNγ+CD8+ tumor-infiltrating immune cells were analyzed by flow cytometry (n = 4–5). The percentage of IFNγ+CD8+ T cells (IFNγ+CD8+CD3+CD45+ T cells) in total T cells (CD3+CD45+ T cells) was examined. One-way ANOVA t test, *p < 0.05 and **p < 0.01. (D) The Foxp3+ T regulatory cells were analyzed by flow cytometry (n = 4–5). The percentage of Foxp3+Treg cells (Foxp3+CD4+CD25+ T cells) in total T cells (CD3+CD45+ T cells) was examined. One-way ANOVA t test. (E) The density of tumor-infiltrating CD8 cells within the tumor microenvironment in patients with locally advanced colon carcinoma was analyzed by immunohistochemistry. The association between CD8 density and TLR1-N248 polymorphism was analyzed (n = 410, p = 0.0455). Unpaired t test.