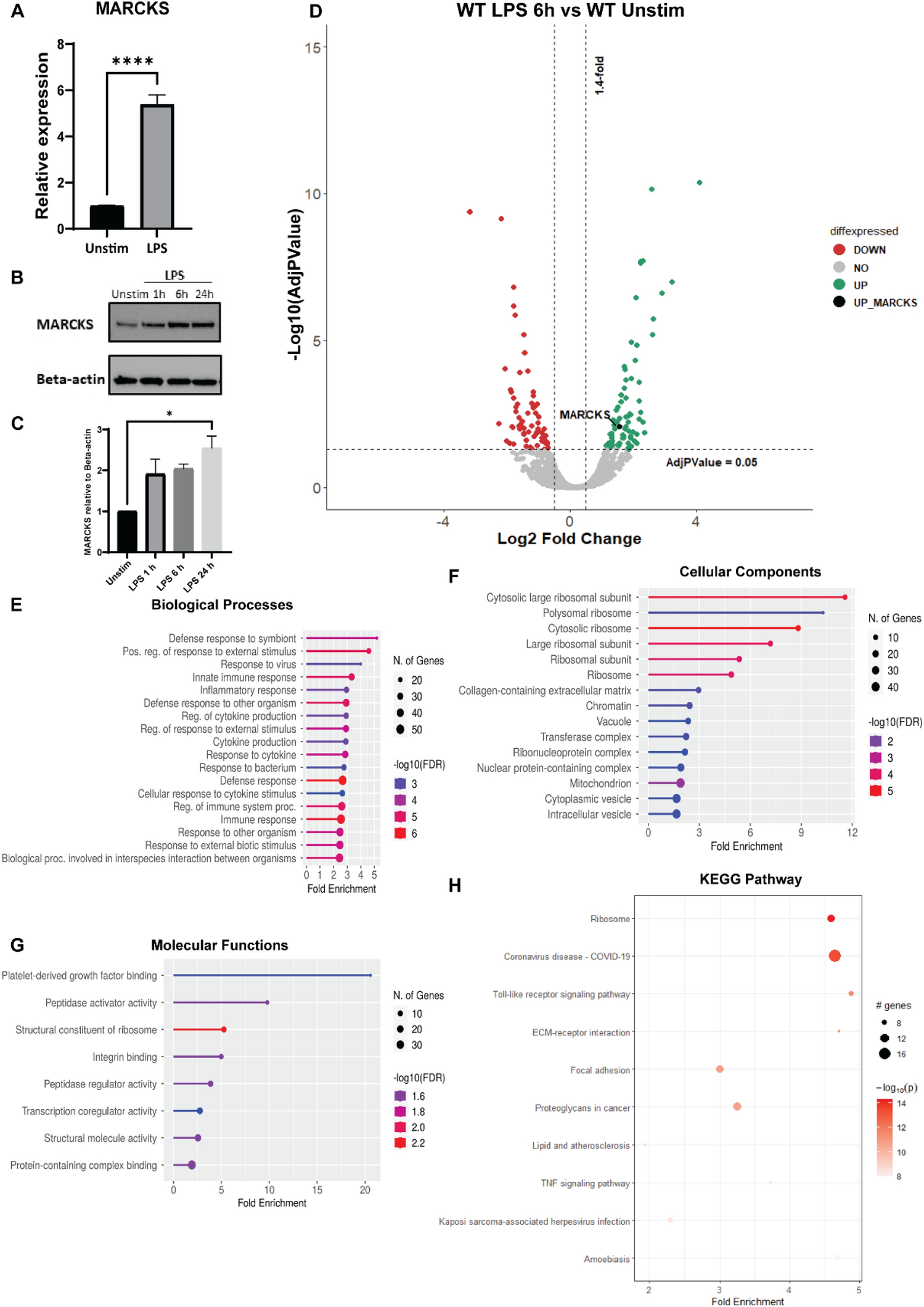
Figure 1

MARCKS is upregulated upon LPS stimulation in macrophages. (A) IMMs were treated with 100 ng/mL of LPS for 6 h. MARCKS mRNA was measured by real-time PCR. Data are representative of 2 independent experiments (3–6 biological replicates per condition per experiment; 18 samples total) and shown as mean ± SEM. ****p < 0.0001 (unpaired t test). (B) IMMs were stimulated with 100 ng/mL of LPS for 0, 1, 6 or 24 h. MARCKS protein expression was detected by western blot, and beta-actin was used as a loading control. The full-length blot image is included in the Supplementary Information file, Supplementary Fig. 3. (C) Densitometric analysis of western blot results. MARCKS levels were normalized to beta-actin. Data are representative of 2 independent experiments, shown as mean ± SEM. *p < 0.05 (one-way ANOVA). (D) Volcano plot of the differential protein expression within WT IMMs after 6 h LPS stimulation vs unstimulated WT IMMs. Green dots represent upregulated proteins, red dots represent downregulated proteins and black dot represents MARCKS. (E–G) Go enrichment analysis performed using shinyGO v. 0.77 to characterize the biological functions: (D) Biological Processes (E) Cellular Components (F) Molecular functions of these differentially expressed proteins. (H) KEGG pathway analysis of LPS-treated IMMs vs unstimulated IMMs. The x axis represents the fold enrichment value while y axis represents the enriched pathways. The bubble size shows the number of differentially expressed proteins in the indicated pathway. The color intensity indicates the − log10(lowest-p) value, the darker the red, the more significant pathway enrichment.