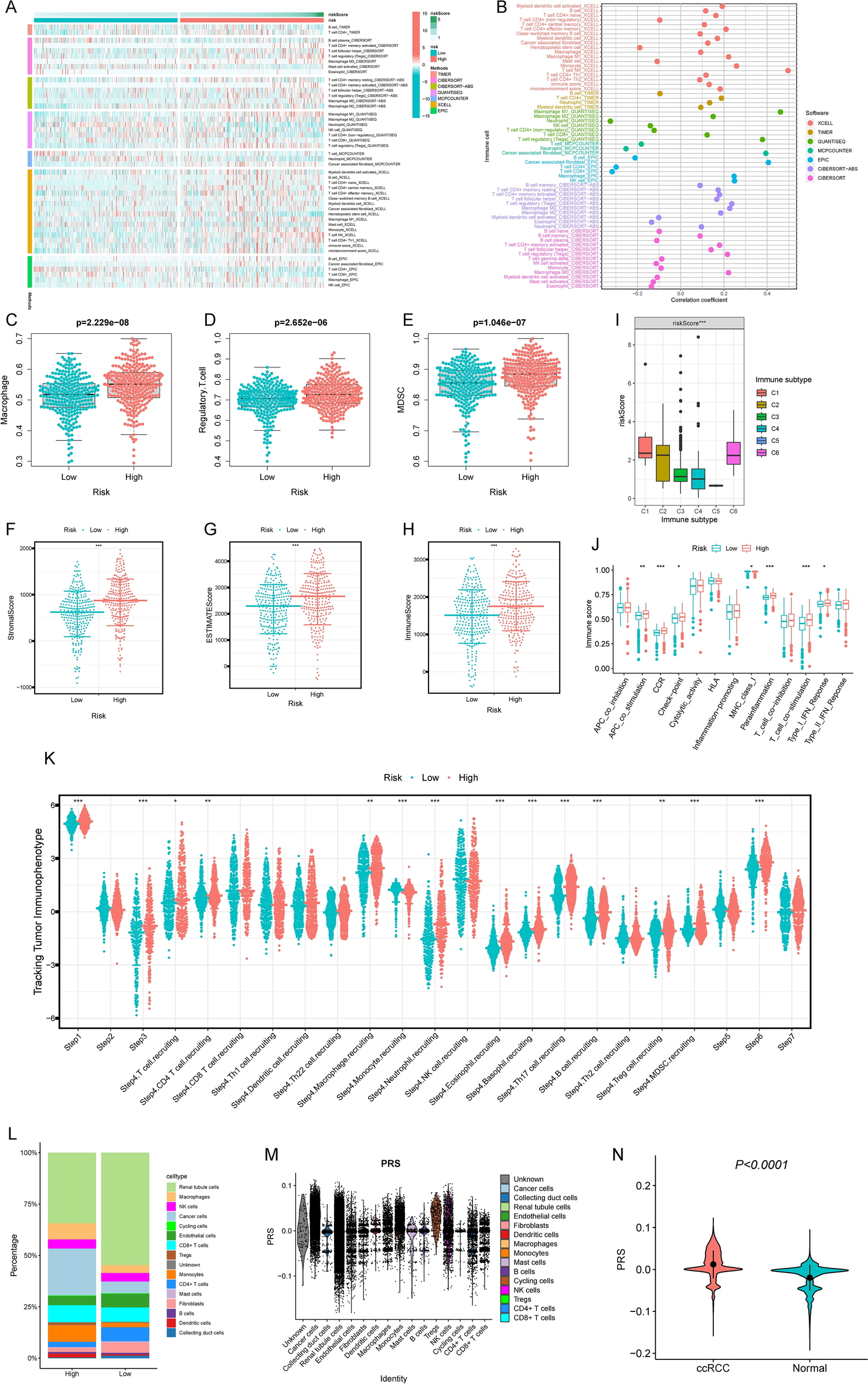
Figure 2

The immune characteristics of Programmed cell death signature. (A) Heatmap representing expression of immune cells in programmed cell death related signature groups under various algorithms; (B) Correlation analysis between immune cells and programmed cell death related signature under various algorithms; (C–E) Expression difference of major immunosuppressive infiltrating cells (MDSCs, macrophages, and Tregs) in PRS groups; (F–H) Differences in tumor microenvironment scores in PRS groups; (I) Differential expression of PRS in immune subtypes; (J) Differential expression of immune molecular functions in PRS groups; (K) Differential expression of PRS in different Tracking Tumor immunophenotypes; (L) Proportions of different cells between the high and low PRS groups; (M) The distribution of PRS in various immune cells and tumor cells; (N) PRS was significantly up-regulated in ccRCC tumors tissues compared with normal samples.