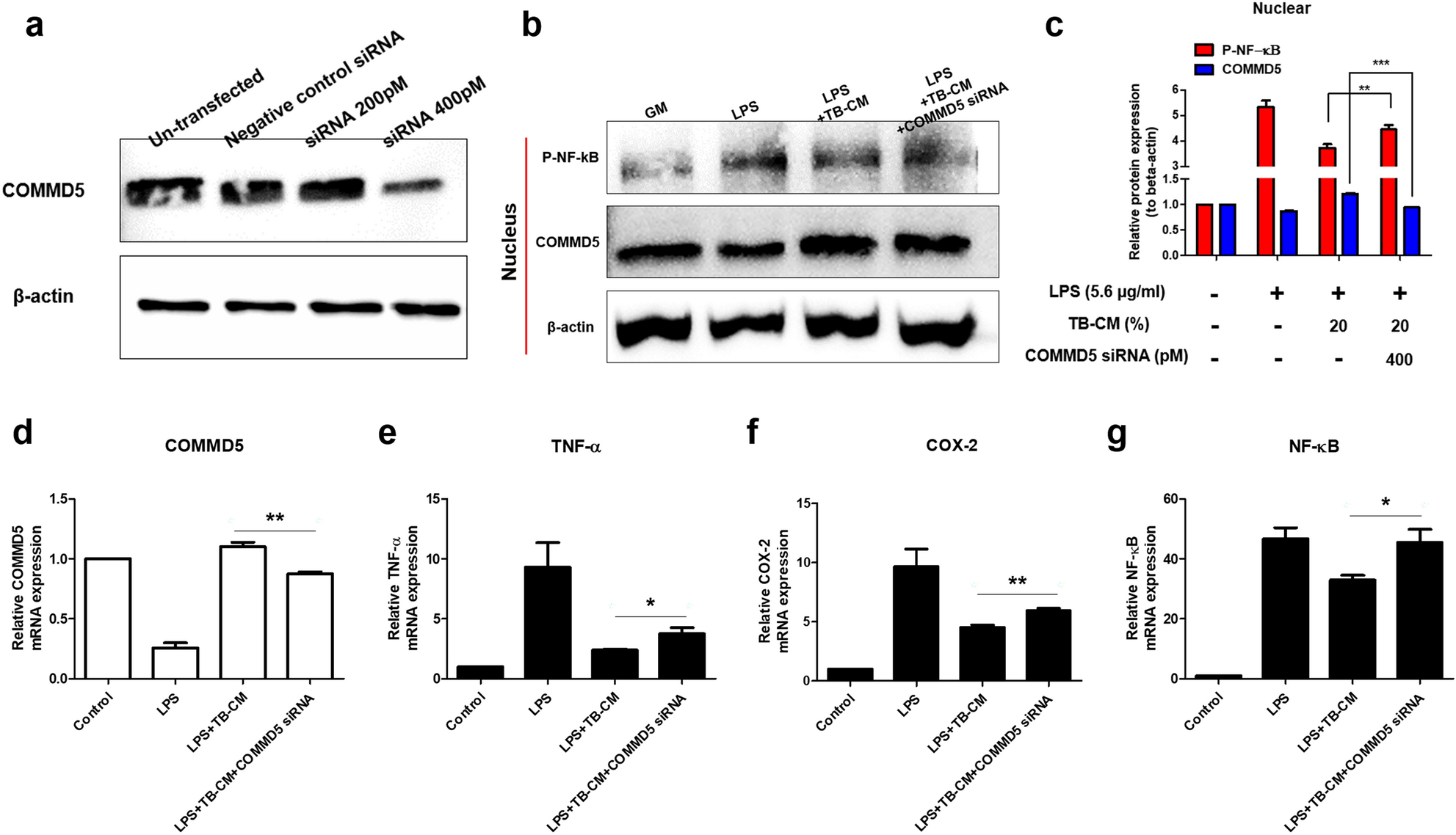
Figure 6

Copper metabolism MURR1 domain (COMMD5) downregulation promotes an inflammatory response in lipopolysaccharide (LPS)-induced human middle ear epithelial cells (HMEECs). (a) HMEECs were subjected to transfection with siRNA targeting COMMD5 and β-actin, followed by assessment of protein levels using immunoblot analysis. The COMMD5 protein expression in the cells was significantly reduced, indicating that the COMMD5 protein was effectively knocked down. (b) Western blot assay and (c) quantified data show the expression levels of COMMD5, and Phospho-nuclear factor (NF)-ҡB. When COMMD5 knockdown LPS-induced HMEECs were treated with TB-CM, the protein expression levels of pNF-ҡB were significantly increased. COMMD5 was significantly decreased. The mRNA expression levels of (d) COMMD5, (e) TNF-α, (f) COX-2, and (g) NF-ҡB. Inflammatory markers were increased in the TB-CM group when COMMD5 siRNA was transfected. All experiments were performed separately on a minimum of three occasions. *P < 0.05, **P < 0.01, and ***P < 0.001.