Figure 2
From: Spinning magnetic field patterns that cause oncolysis by oxidative stress in glioma cells

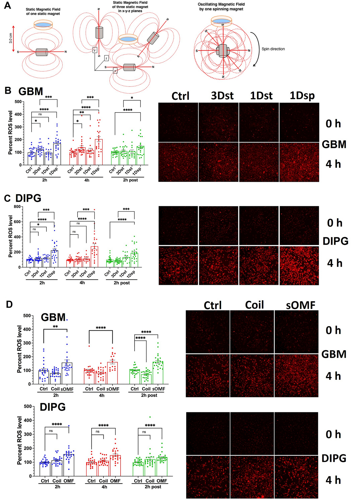
sOMF of spinning magnet generates higher cellular ROS than static magnetic field and both field oscillations and axis rotation are required for ROS induction. (A) Scheme for stimulation of cultured cells with static magnetic field of one stationary magnet, three stationary magnets along three orthogonal axes and oscillating magnetic field of one spinning magnet. (B) Fluorescence intensity quantitation of hydroethidine in GBM (GBM115) cells or (C) DIPG cells, from microscopic images (representative images shown on the right) at 2 h and 4 h during stimulation and at 2 h after the end of stimulation. Scatter with bars represent average normalized fluorescence intensity from three independent experiments with each data point shown as a dot (n = 24). Error bars depict standard errors of the mean (SEM). Ctrl—Unstimulated, 3DSt—stimulation with the magnetic field of three stationary magnets along the three orthogonal axes, 1Dst—one stationary magnet, and 1Dsp—one spinning magnet. ns p > 0.05, * p < 0.05, ** p < 0.01, *** p < 0.001, **** p < 0.0001. (D) Bar graphs with scatter showing cellular ROS levels in GBM115 (top) and DIPG (bottom) cells normalized to pre-stimulation control baseline during (2 h and 4 h) and 2 h post-stimulation corresponding to stimulation with the Helmholtz coil (Coil) and a single oncoscillator with magnet rotating in a 2-dimensional plane (sOMF), compared to unstimulated control (Ctrl). The stimulation was continuous for 4 h at ~ 137 Hz PF. Error bars show SEM. Representative microscope images of cells, before stimulation (0 h) and after 4 h stimulation, are shown in the right panel. ns p > 0.05, * p < 0.05, ** p < 0.01, *** p < 0.001, **** p < 0.0001.