Figure 3
From: Spinning magnetic field patterns that cause oncolysis by oxidative stress in glioma cells

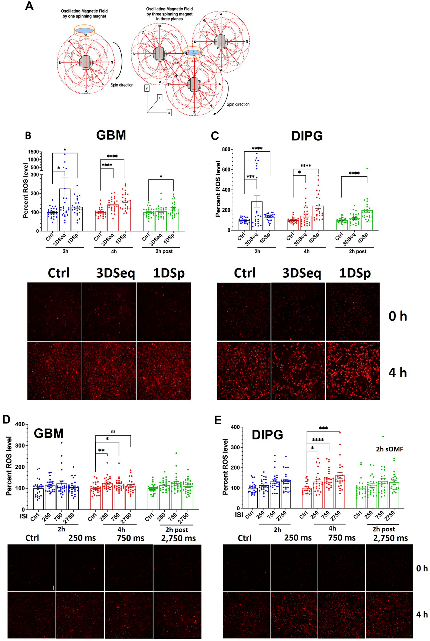
One spinning magnet or three spinning magnets generate similar cellular ROS levels and the effect of variation of the stimulus off period. (A) Scheme for stimulation of cultured cells with sOMF of one spinning magnet (1Dsp) with 250 ms Ton and 250 ms Toff or three spinning magnets (3Dseq) that are sequentially turned on and off (250 ms Ton and 250 ms Toff). (B) Fluorescence intensity quantitation of hydroethidine in GBM (GBM115) cells or (C) DIPG cells using microscope images. Ctrl—Unstimulated. Representative microscopic images of cells before stimulation (0 h) and after 4 h of stimulation are shown below respective bar graphs. Data points, asterisks and error bars are as denoted in Fig. 1 (n = 24). (D) Fluorescence intensity quantitation of hydroethidine in GBM (GBM115) cells or (E) DIPG cells using microscopic images. Stimulations at different Toffs are compared. Representative microscopic images of cells, before stimulation (0 h) and after 4 h stimulation, are shown below respective bar graphs. Data points, asterisks and error bars are as denoted in Fig. 1 (n = 24).