Figure 4
From: Spinning magnetic field patterns that cause oncolysis by oxidative stress in glioma cells

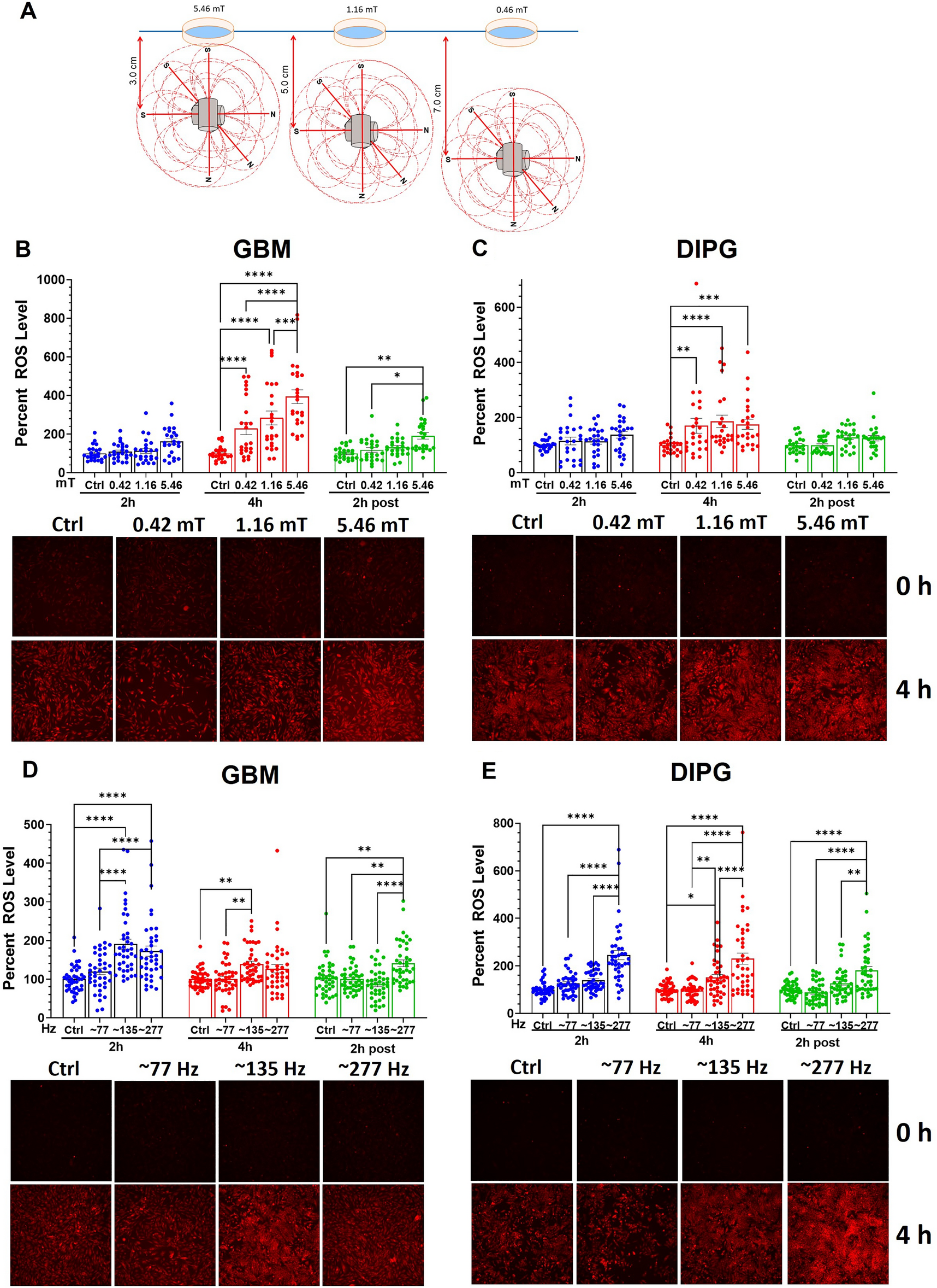
Effect of variation in magnetic field strength and peak frequency. The schematic in (A) depicts the positions of the cell culture dishes relative to the oncoscillators to obtain three different values of PPA or magnetic field strength. Bar graphs with scatter plots show the effect of variations in PPA (B and C), and PF (D and E). Data points, error bars and asterisks are as denoted in Fig. 1. (n = 24 and n = 40 for GBM and DIPG, respectively).