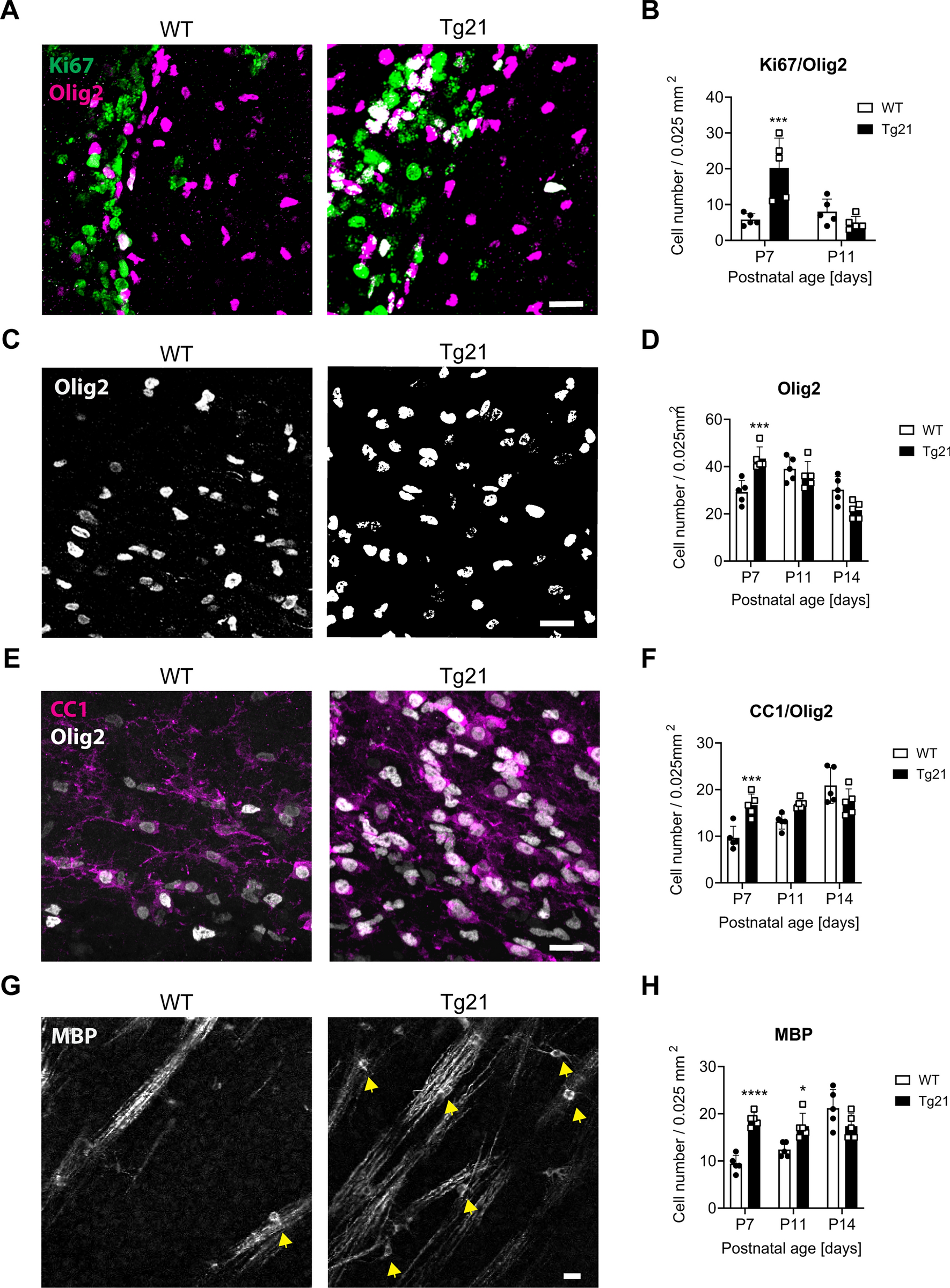
Figure 5

Enhanced OPC proliferation and maturation in Tg21 mice. (A) Representative confocal images of Ki67 (green) and Olig2 (magenta) immunofluorescence double staining in the SVZ at P7. Scale bar: 20 μm. (B) Analysis of the number of positive colocalized Ki67+/Olig2+ cells in the subventricular zone (SVZ) at P7 and P11 shows a significant increase in proliferation in the SVZ in the Tg21 mice at P7. 2-way ANOVA test, F(1,16) = 7.079, P = 0.0171. Multiple comparisons, ***P = 0.0009. N = 5 animals per genotype. (C) Representative confocal images of Olig2 immunofluorescence staining in the corpus callosum (CC) at P7. Scale bar: 20 μm. (D) Analysis of the number of Olig2+ cells in the CC at P7, P11, and P14, shows a significant increase at P7 in Tg21 mice. 2-way ANOVA, F(2,24) = 16.43, P < 0.0001. Multiple comparisons, ***P = 0.0005. N = 5 animals per genotype and age. (E) Representative confocal images of CC1 (magenta) and Olig2 (white) immunofluorescence double staining in the CC at P7. Scale bar: 20 μm. (F) Analysis of the number of CC1+/Olig2+ cells at P7, P11, and P14, showing a significant increase in Tg21 at P7. 2-way ANOVA, F(1,24) = 6.87, *P = 0.015. Multiple comparisons, ***P = 0.0006. N = 5 animals per genotype and age. (G) Representative confocal images of MBP immunofluorescence staining in the striatum (STR) at P7. Scale bar: 20 μm. (H) Analysis of the number of positive MBP cells (yellow arrows) in the STR at P7, P11, and P14, showing a significant increase at P7 and P11. 2-way ANOVA, F(1,24) = 14.94, ***P = 0.0007. Multiple comparisons, ****P < 0.0001, *P = 0.0127. N = 5 animals per genotype and age.