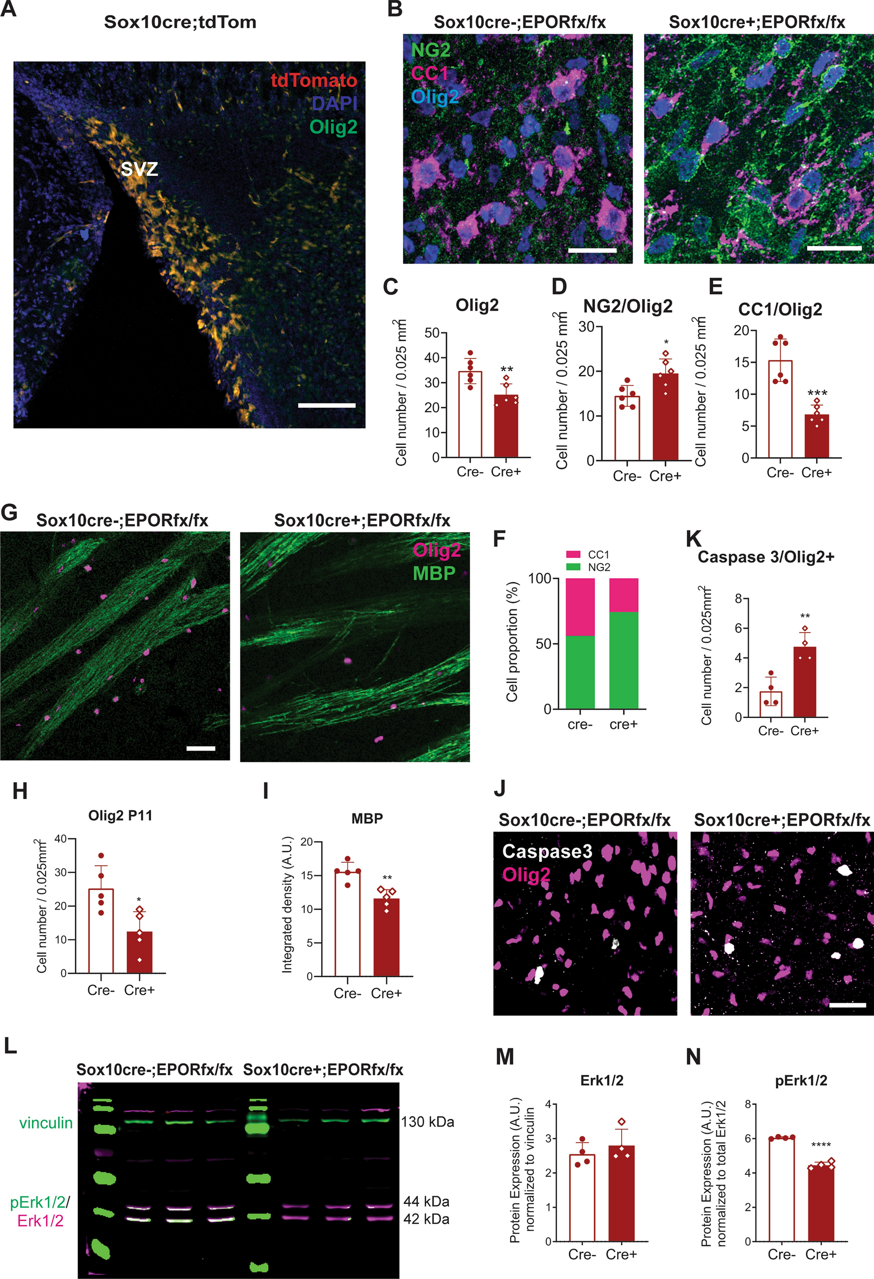
Figure 6

Removal of EPO receptors from OPCs causes a reduction in the number of mature oligodendrocytes and myelination. (A) Representative image of the SVZ zone in tissue from Sox10-tdTomato reporter line mouse at P7, showing the high expression of Sox10 (red) cells in colocalization with Olig2 in this area. Scale bar 200 μm. (B) Representative confocal images of NG2, CC1, and Olig2 immunofluorescence triple staining at P7 in the STR of Sox10-cre;EpoRfx/fx animals. Scale bar: 20 μm. (C) Analysis of the total Olig2+ cell number in Sox10-cre;EpoRfx/fx mice at P7. Unpaired t-test: **P = 0.0058. N = 5 animals per genotype. (D) Analysis of NG2+ cell numbers in Cre+ mice at P7. Unpaired t-test: *P = 0.05, N = 5 animals per genotype. (E) Analysis of the total CC1+ cell number in Sox10-cre;EpoRfx/fx mice at P7. Unpaired t-test: ***P = 0.0002. N = 5 animals per genotype. (F) NG2+/CC1 cells ratio in Sox10-cre;EpoRfx/fx mice shows a 44% vs 29% OL maturation between Cre− and Cre+ mice. Unpaired t-test: ***P < 0.0001. (G) Representative confocal images of MBP and Olig2 immunofluorescence double staining at P7 in the STR of Sox10-cre;EpoRfx/fx animals. Scale bar: 40 μm. (H) Analysis of the total Olig2+ cell number in Sox10-cre;EpoRfx/fx mice at P11. Unpaired t-test: *P = 0.013. N = 5 animals per genotype. (I) Densitometric analysis of MBP expression in the striatum of Sox10-cre;EpoRfx/fx mice at postnatal age P11. Unpaired t-test: **P = 0.0017. N = 5 animals per genotype. (J) Representative confocal images of caspase 3, and Olig2 double immunofluorescence staining in the SVZ at P4 of Sox10-cre;EpoRfx/fx animals. Scale bar: 20 μm. (K) Analysis of Caspase3+/Olig2+ cells in Sox10-cre;EpoRfx/fx mice at P4. Data are given as mean ± SD; Unpaired t-test: **P = 0.0044. N = 4 animals per age and genotype. (L) Western blot representative images of total Erk1/2 and phosphorylated Erk1/2 protein and vinculin as the loading control at P4 in Sox10-cre;EpoRfx/fx mice. (M) Quantification of total Erk1/2 protein. Unpaired t-test. P = 0.24. N = 4 animals per genotype. (N) Quantification of phosphorylated (p-) Erk1/2 protein expression in cre+ and cre− mice at P4. Unpaired t-test, ****P < 0.0001. N = 4 animals per genotype.