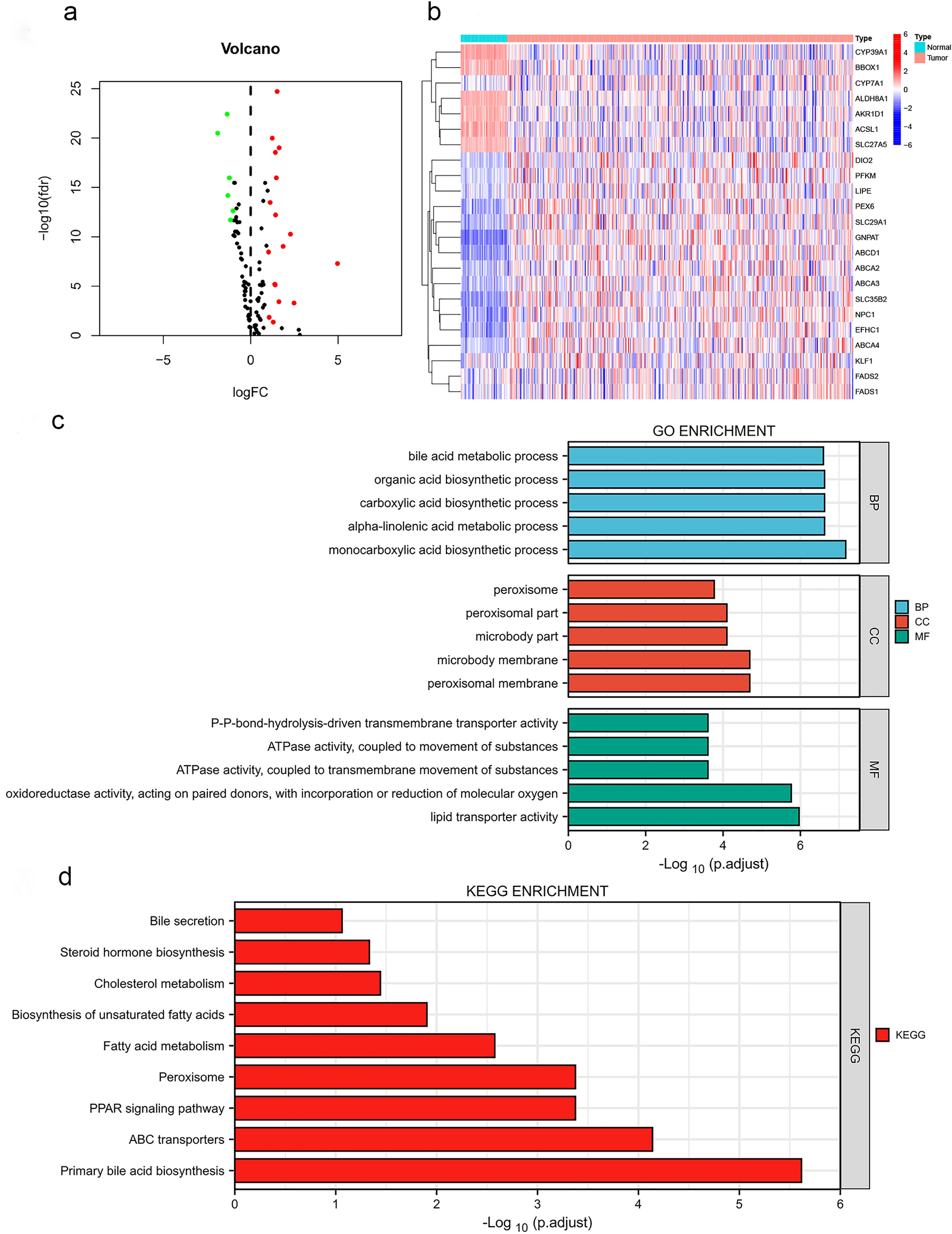
Figure 1

GO and KEGG analyses of 23 bile acid and salt metabolism-related DEGs in HCC (a) Volcano plot of bile acid and bile salt metabolism-related genes in HCC. Red and green dots represent upregulated and downregulated genes, respectively. (b) Heatmap showing the RNA expression levels of 23 DEGs. (c) GO analysis. (d) KEGG analysis. ABC ATP-binding cassette, ATPase adenosine triphosphatase, BP biological process, CC cellular components, FC fold change, FDR false discovery rate, GO Gene Ontology, HCC hepatocellular carcinoma, KEGG Kyoto Encyclopedia of Genes and Genomes, MF molecular function, PPAR peroxisome proliferator-activated receptor, p.adjust adjusted p value.