Figure 5
From: Orai1α and Orai1β support calcium entry and mammosphere formation in breast cancer stem cells

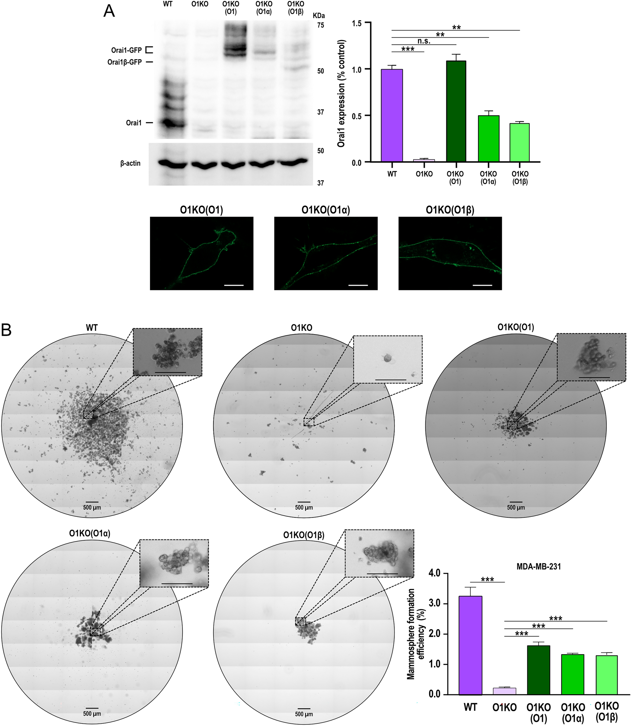
Functional role of Orai1α and Orai1β in the mammosphere formation efficiency of BCSC derived from Orai1 KO MDA-MB-231 cells. (A) (top) WT MDA-MB-231 cells, O1KO MDA-MB-231 cells and O1KO MDA-MB-231 cells transfected with either TK-promoter Orai1, Orai1α or Orai1β were lysed and subjected to Western blotting with anti-Orai1 antibody, followed by reprobing with anti-β-actin antibody for protein loading control. Molecular masses indicated on the right were determined using molecular-mass markers run on the same gel. Blots are representative of four separate experiments. Bar graph represents Orai1 expression under the different experimental conditions. Data were statistically analyzed using Kruskal–Wallis test with multiple comparisons (Dunn´s test). **p < 0.01 and ***p < 0.001 as compared to WT MDA-MB-231 cells. (A) (bottom) Representative confocal images of Orai1-GFP, Orai1α-GFP or Orai1β-GFP expressed in BCSC derived from Orai1-KO MDA-MB-231 cells. The scale bar represents 25 μm. (B) Formation of first generation mammospheres of BCSC derived from WT MDA-MB-231 cells, O1KO MDA-MB-231 cells and O1KO MDA-MB-231 cells transfected with either TK-promoter Orai1, Orai1α or Orai1β, as indicated, was performed as described in Methods. The scale bar in the box represents 100 μm. Bar graphs represent mammosphere formation efficiency presented as mean ± SEM and expressed in percentage of the total number of cells in the original WT MDA-MB-231 and transfected or untransfected O1KO MDA-MB-231 cell culture. Data were statistically analyzed using Kruskal–Wallis test with multiple comparisons (Dunn´s test). **p < 0.01 and ***p < 0.001 as compared to BCSC from O1KO MDA-MB-231 cells.