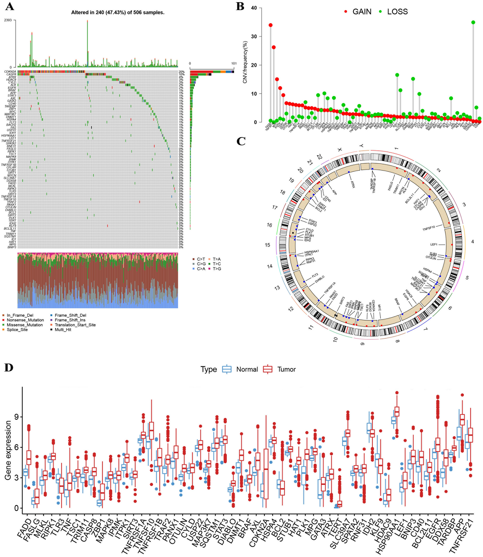
Figure 1

(A) The highest mutation frequency is CDKN2A (20%) among them, followed by CASP8, while 38 NRGs (BNIP3, MPG, HAT1 et al.) were almost mutation-free. (B) FADD, TNFSF10, MYC, EGFR, and TEGR with general CNV increases, and CDKN2A, IDH1, BRAF, TLR3, and FLT3 exhibiting CNV decreases. (C) The positions of the CNV alterations on chromosomes for these NRGs. (D) NRGs with CNV deficiencies, such as CDKN2A, IDH1, BRAF, TLR3, and FLT3, demonstrated lower expression levels relative to those in normal HNSCC samples; however, those with CNV gains, including FADD and TNFSF10, exhibited significantly elevated expression levels in HNSCC samples.