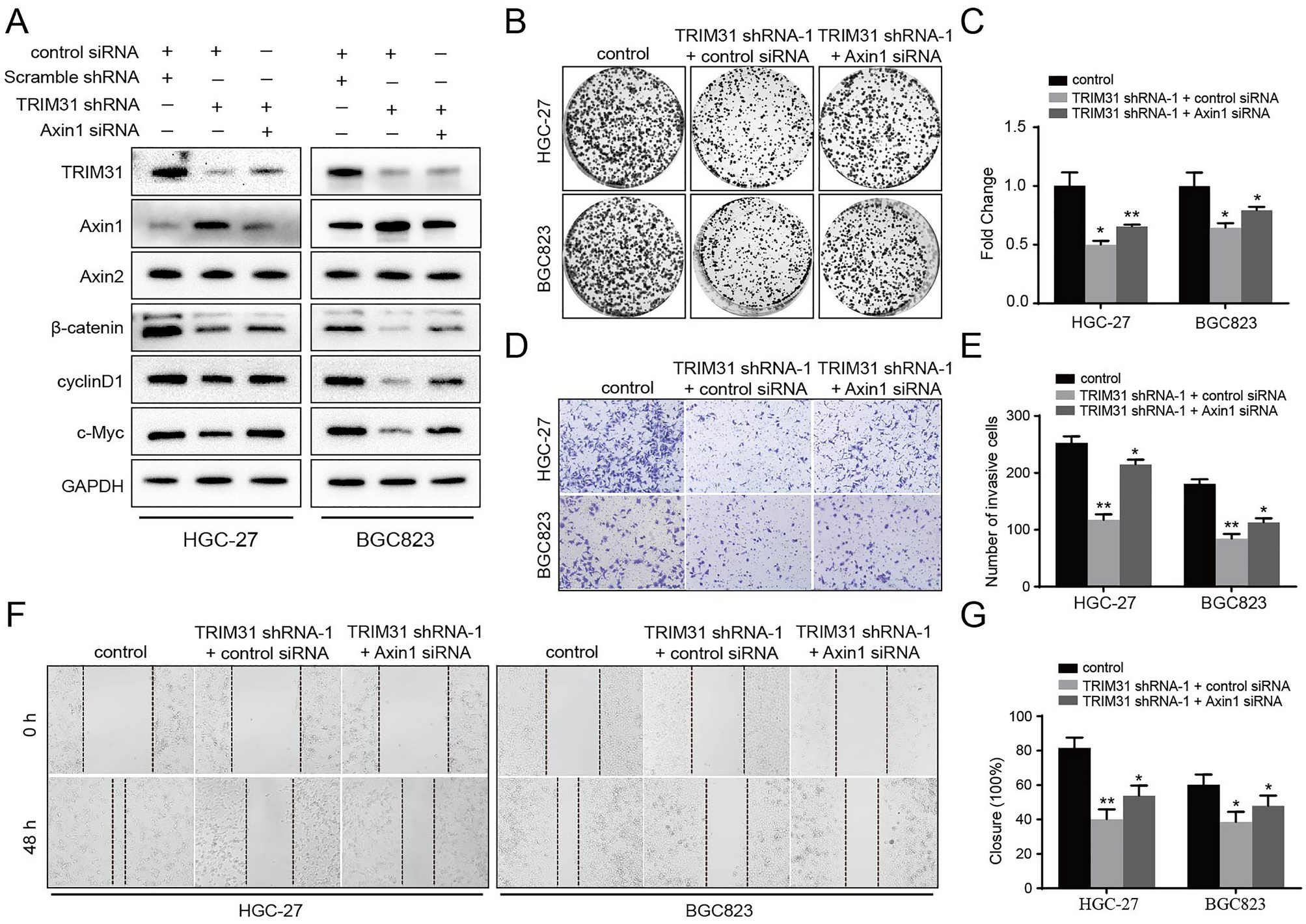
Figure 5

Axin1 silencing rescues the proliferation and invasion of TRIM31 knockdown in GC cells. (A) Relative protein expression levels of TRIM31, Axin1, and main Wnt pathway components were analyzed through WB assays upon transfection. (B,C) Representative images and relative quantification of HGC-27 and BGC823 cells from colony-formation experiments. (D,E) Representative images of GC cells from transwell invasion analysis (magnification, × 200). Bar graphs of the invasion data. (F,G) Wound healing assays revealed the migratory capabilities of modified GC cells. The relative quantification was shown in the bar graph (One-way ANOVA: *P < 0.05 and **P < 0.01).