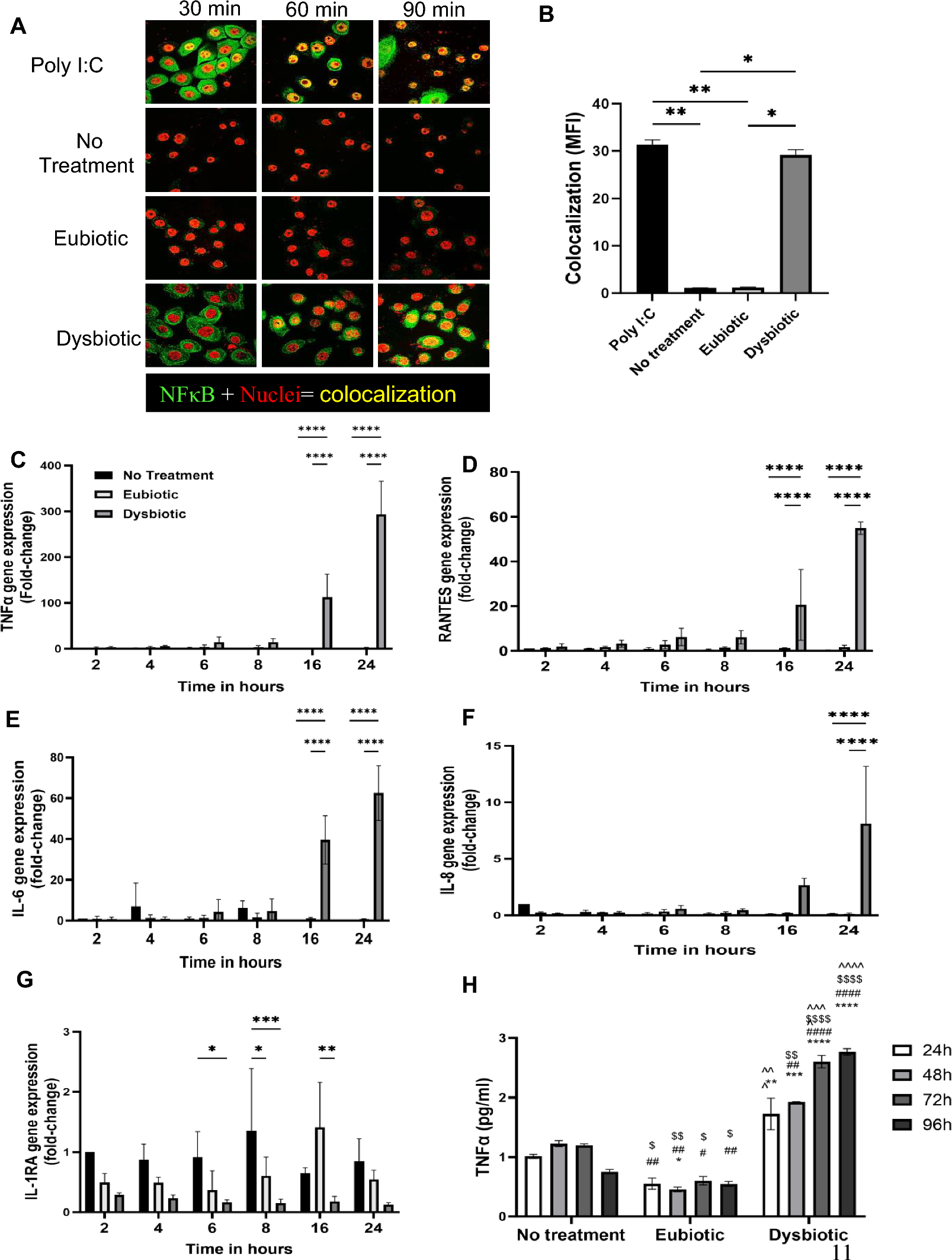
Figure 3

Dysbiotic SCFA conditions initiates an inflammatory response in vaginal Epithelial cells. VK2 cells were treated with either eubiotic or dysbiotic concentrations of SCFA + LA and fixed after 30, 60 and 90 min of treatments. Cells were stained for total NFκB p65 protein (green), while nuclei were stained red and visualized using Confocal microscopy. (A) The activation and nuclear translocation of NFκB is shown as colocalization of red nuclei and green NFκB resulting in yellow colocalization colour. Representative images are shown. Magnification × 600. (B) 6–9 images from each treatment at 90 min time point were analyzed for colocalized fluorescence by Image J software and presented as mean + /- SEM of fluorescence intensity of NFκB colocalization. (C–H) VK2 cells were grown as ALI cultures for 5 days before eubiotic or dysbiotic concentrations of SCFA + LA were added to the cell cultures and RNA was extracted at 2, 4, 6, 8, 16 and 24 h of SCFA + LA treatment and gene expression was determined by qRT-PCR for TNF-α (C), RANTES (D), IL-6 (E), IL-8 (F), IL-1RA (G). The fold change in each cytokine was expressed as the fold-change from no treatment results at 2 h of incubation. (H) TNF-α protein was also measured by ELISA in the supernatants collected after 24, 48, 72, and 96 h of treatment to confirm the qPCR results. Statistical comparisons are indicated with the following symbols: * compared with 24 h no treatment group; # compared with 48 h no treatment group; $ compared with 72 h no treatment group; ^ compared with 96 h no treatment group. Combined data from 3 individual experiments done in 3 technical replicates in each experiment. Statistical significance shown with different numbers of symbols: e.g. * p < 0.05, ** p < 0.01, *** p < 0.001, **** p < 0.0001.