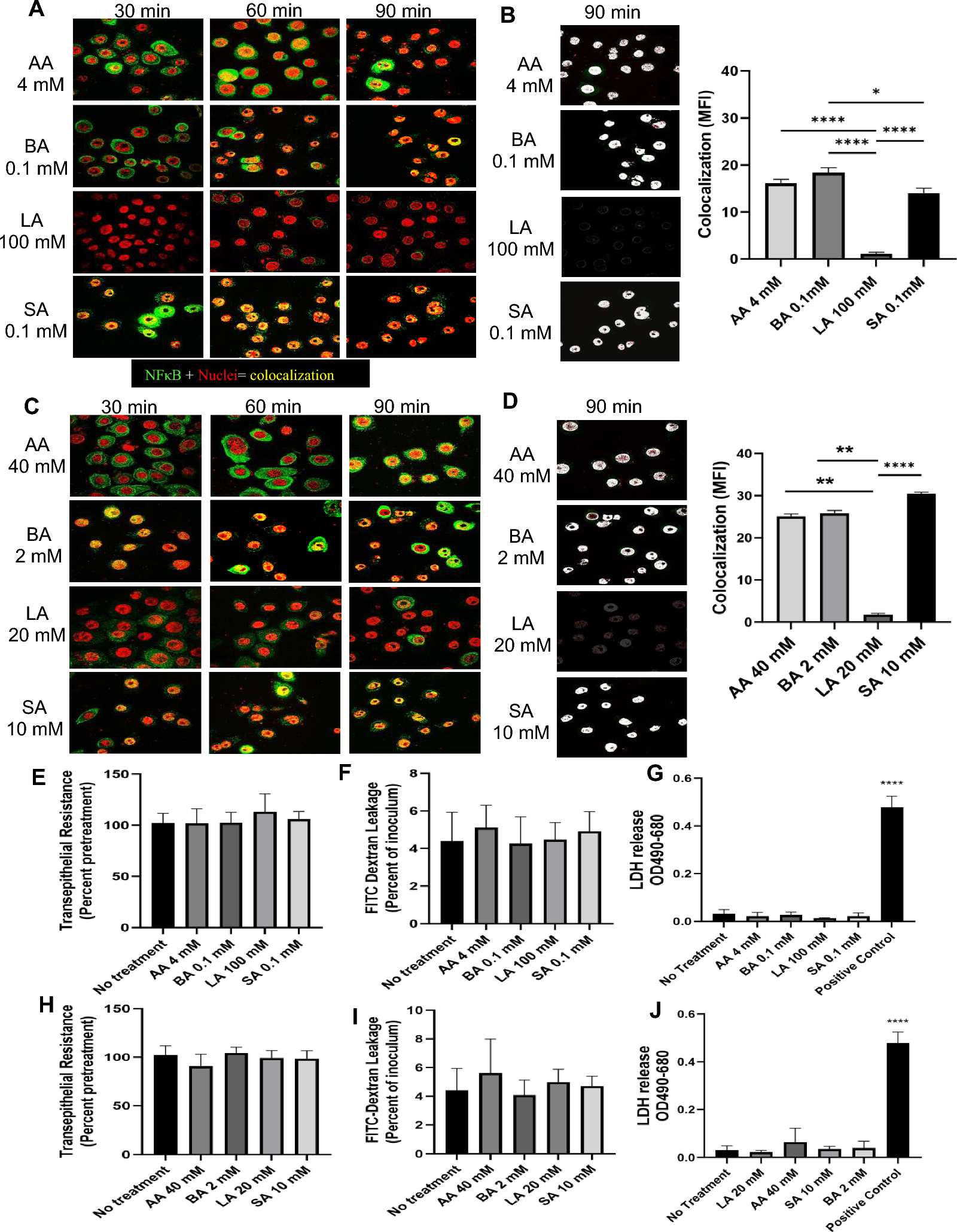
Figure 4

Eubiotic and dysbiotic concentrations of AA, SA and BA individually upregulate NFκB expression without causing changes in barrier integrity. VK2 cells were treated with eubiotic (A) and dysbiotic (C) concentrations of individual SCFA and LA. Cells were stained for NFκB. Representative immunofluorescence images of VK2 cells show NFκB (green) protein, nuclei (red) staining and translocation of NFκB into the nuclei (yellow) by confocal microscopy. Magnification × 600. (B and D) Colocalized pixel maps of NFκB stained images at 90 min post treatment are shown above in A and C were processed by overlapping the two colors green and red in each image by using ImageJ/FIJI software. Graphs shown (B and D) mean fluorescence intensity of colocalized pixels at 90 min time point. *p < 0.05, **p < 0.01, ****p < 0.0001VK2 cells that were grown for 5 days in ALI culture conditions before eubiotic (E–G) or dysbiotic (H–J) concentrations of SCFA and LA were added to the apical side of the cell layers. TER measurements were taken before treatment and after 24 h of eubiotic (E) or dysbiotic (H) SCFA and LA incubation and expressed as a percent of pre-treatment TER. After 24 h of treatment with eubiotic (F) and dysbiotic (I) SCFA and LA, media supplemented with 10 kDA FITC-dextran (2.4 mg/mL) was added to the apical side of the VK2 cell culture and after 24 h of incubation the basolateral media was collected and assessed for FITC-dextran leakage. Apical supernatants were also collected after 24 h of VK2 ALI cultures treated with eubiotic (G) or dysbiotic (J) individual concentrations of SCFA and LA and assessed for LDH concentration. Positive control with complete cell lysis, using a cell lysis buffer, showed significant high amounts (****p < 0.0001) of LDH release as compared to all other treatments that showed little or no release and no significant difference between each other. Data shown represents mean ± SEM (n = 3) with conditions done in 3 technical replicates in each experiment.