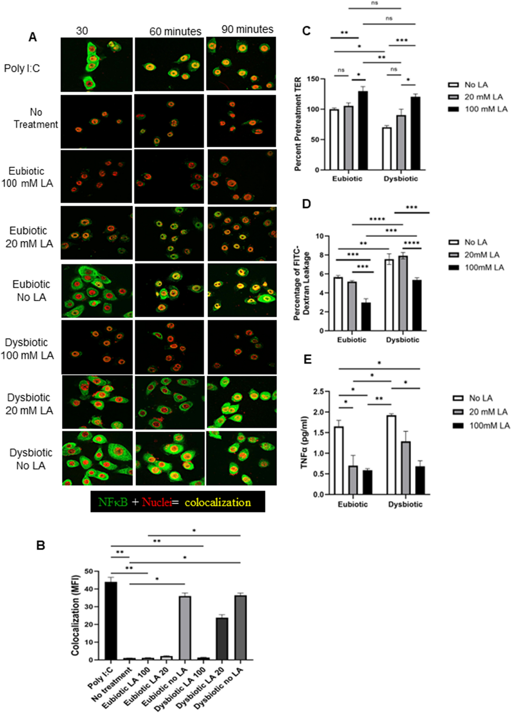
Figure 5

LA in higher concentrations ameliorates inflammation associated with dysbiotic SCFA conditions. (A) VK2 cells were treated with eubiotic and dysbiotic concentrations of SCFAs with no LA, eubiotic LA concentration (100 mM) or dysbiotic LA concentration (20 mM). Cells were fixed after 30, 60 or 90 min of treatment and stained for NFκB and images were captured under confocal microscope. Representative immunofluorescence images are shown. VK2 cells showed NFκB (green) protein, nuclei (red) staining and translocation of NFκB into the nuclei (red + green = yellow colocalization) by confocal microscopy. Magnification × 600. (B) Colocalized pixel maps of NFκB stained images at 90 min post treatment are shown in A were processed by overlapping the two colors green and red in each image by using ImageJ/FIJI software. Graphs shown mean fluorescence intensity of colocalized pixels at 90 min time point. (C) VK2 cells that were grown for 5 days in ALI culture conditions before eubiotic or dysbiotic concentrations of SCFAs with no LA, 100 mM LA concentration or 20 mM LA concentration was added to the apical side of the cells and TER was taken before and 24 h after incubation with treatments. (D) After 24 h of VK2 ALI cultures incubation with eubiotic or dysbiotic concentrations of SCFAs with no LA, 100 mM LA concentration or 20 mM LA concentration, media supplemented with 10 kDa FITC-dextran (2.3 mg/mL) was added to the apical side of the VK2 cell culture and after 24 h of incubation the basolateral media was collected and assessed for FITC-dextran leakage. (E) Supernatants were collected from VK2 cultures after 24 h of treatment with eubiotic or dysbiotic concentrations of SCFAs with no LA, 100 mM LA concentration or 20 mM LA concentration and subjected to TNFα ELISA to measure amount of TNFα produced. Data shown represents mean ± SEM (n = 3) with conditions done in 3 replicates in each experiment. Statistical significance: *p < 0.05, **p < 0.01, ***p < 0.001, ****p < 0.0001.