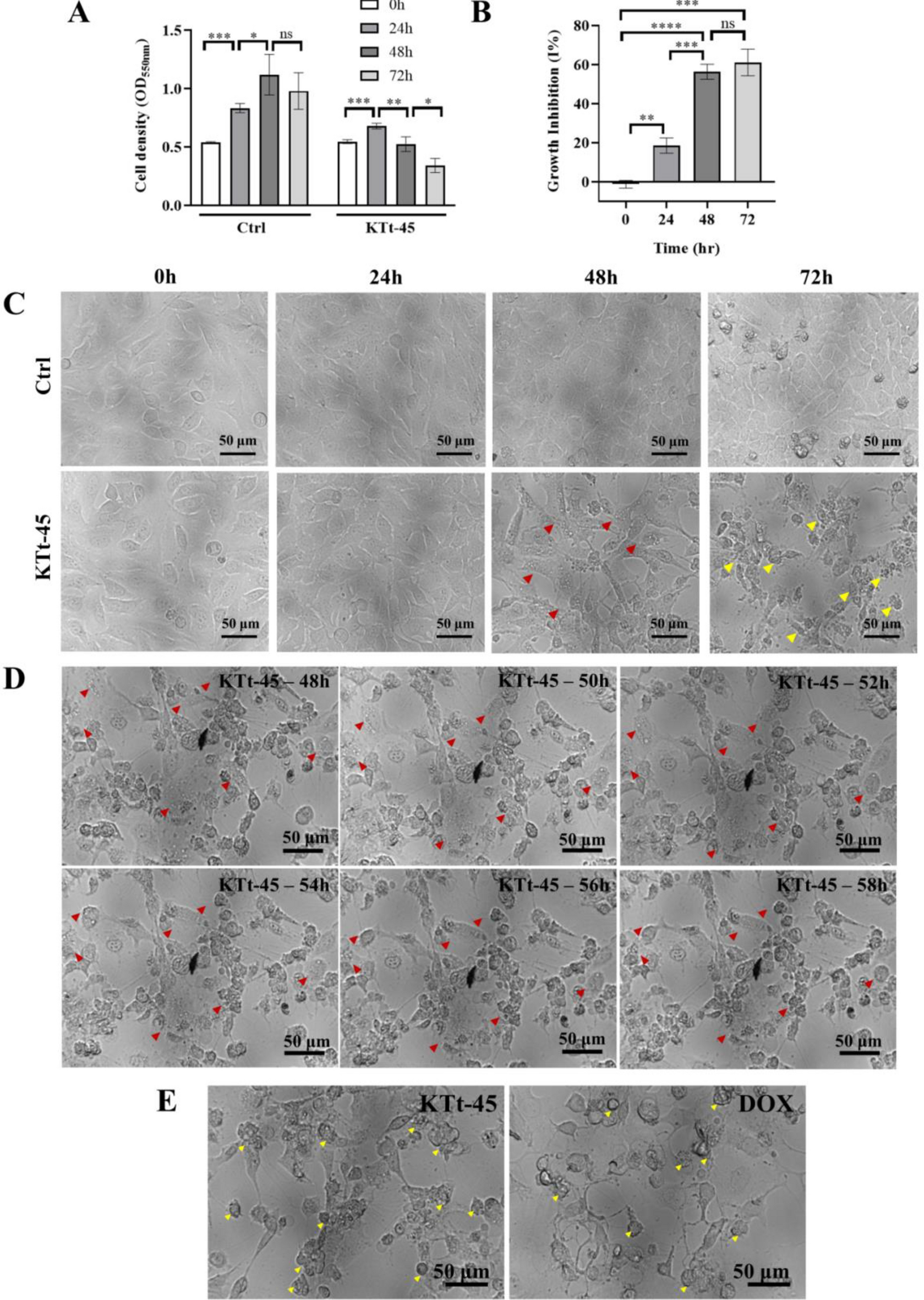
Figure 2

The effect of KTt-45 on HeLa cell growth and cell morphology during time. (A) The cell density (OD550nm) of samples treated with KTt-45 (37.4 μM) at different time points in comparison with control untreated samples (0.1% (v/v) DMSO). (B) The percentage growth inhibition of KTt-45 towards HeLa cell line during time. Each value represents mean ± SD (n = 3). The statistical differences were analyzed by two-tailed Student’s t tests (*p ≤ 0.05, **p ≤ 0.01, ***p ≤ 0.001, ****p ≤ 0.0001, ns, p > 0.05). (C) The cell morphology of HeLa cells incubated with KTt-45 (37.4 μM) at different time points. (D) The morphological changes of specific vacuole-containing HeLa cells induced by KTt-45 from 48 to 58 h. (E) The morphology of HeLa cells treated with KTt-45 (37.4 μM) in comparison with those treated with doxorubicin (3 μM) after 58 h incubation. The scale bars indicate 50 μm. The red arrows point cells containing several cytoplasmic vacuoles. The yellow arrows point shrunken cells with membrane blebbing. DOX doxorubicin.