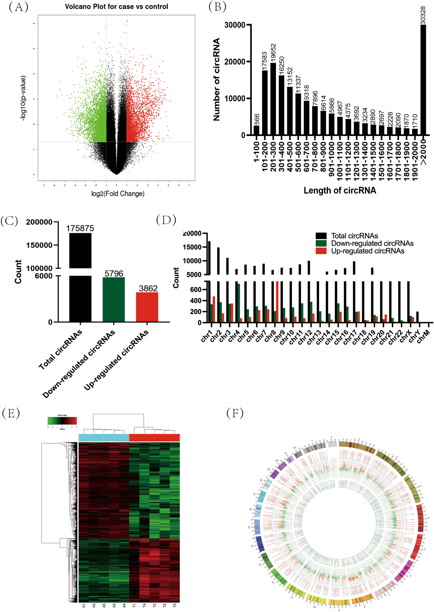
Figure 2

Differentially expressed circRNAs in hepatocellular carcinoma tissues were analysed by transcriptional profile analysis. (A) The volcano plot shows the expression profiles in the two groups. The horizontal line represents fold change (log 2). The vertical line represents P value (−log10). The red dots in the figure represent the significantly upregulated circRNAs, and the green dots in the figure represent the significantly downregulated circRNAs. (B) The length distribution of circRNAs. (C) The numbers of total circRNAs and differentially expressed circRNAs. (D) The distribution of circRNAs on human chromosomes. (E) Hierarchical clustering demonstrated these significant differentially expressed circRNAs. (F) The Circos plot clearly shows the degree of differences in gene expression based on the chromosomal location of the genes.