Figure 1
From: Residual serum fibrinogen as a universal biomarker for all serotypes of Myasthenia gravis

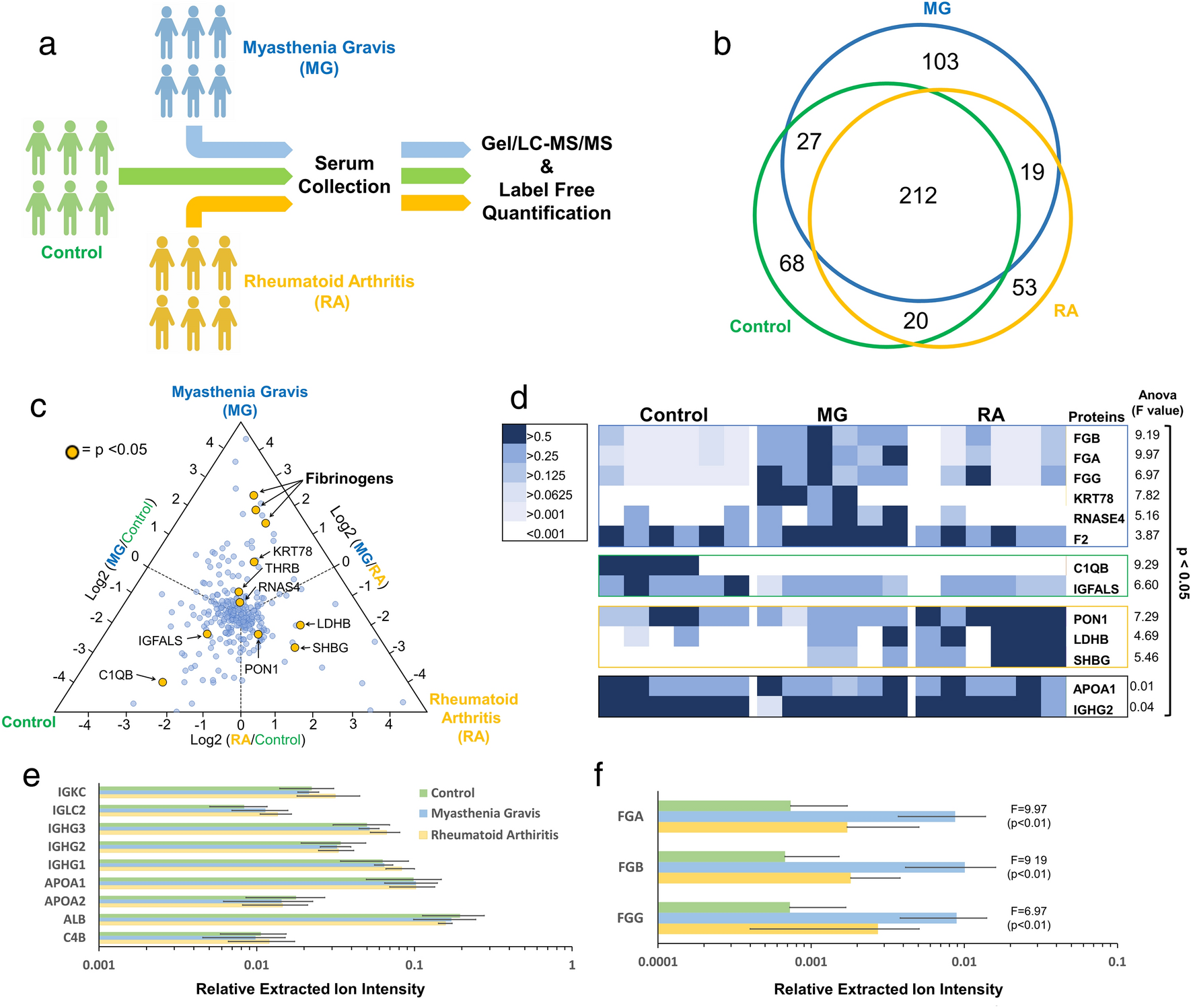
Clinical Proteomic Analysis of Myasthenia Gravis (MG) Patients. (a) Schematic workflow for the label free proteomic analysis of serum collected from 6 MG patients, 6 control individuals and 6 with the related disease, Rheumatoid Arthritis (RA). (b) Venn diagram summarizing the proteins identified and quantified among the three test groups. (c) A three-way triplot of differential protein abundance observed between MG, control and RA samples. The log2 ratio of the normalized protein abundance was plotted to visualize differential amounts between the three groups. In this plot, proteins observed in higher abundance in one group over others are observed closer to the respective vertices. Proteins that exhibit reproducible differences as revealed by a one-way ANOVA analysis (p < 0.05) are highlighted in yellow and labelled. (d) Heatmap representation of the abundance of statistically significant proteins with their respective calculated ANOVA F-statistic shown (p < 0.05). In addition, two control proteins are shown for comparison. (e) Validation of label-free quantification by investigating the variability of the measurements between groups for a series of serum proteins, including immunoglobulins (IGKC, IGLC2, IGHG3, IGHG2 & IGHG1); apolipoprotein A (APOA1, APOA2); serum albumin (ALB); and C4b-binding protein alpha chain (C4B). (f) Relative average abundance level of fibrinogen-α (FGA), fibrinogen-β (FGB) and fibrinogen-γ (FGG) among all sample groups. (Final Figures and Graphs were generated with Excel from Microsoft Office 365. Graphics were generated with Power Point from the same application package.)