Figure 4
From: USP18 enhances dengue virus replication by regulating mitochondrial DNA release

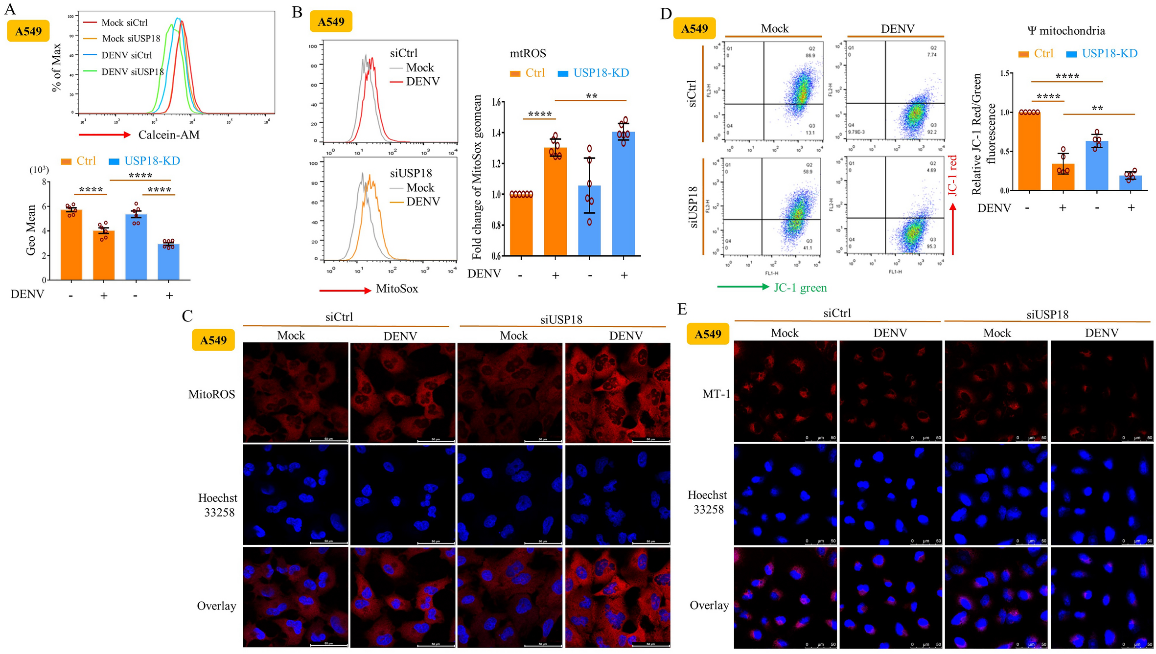
USP18 regulated mtROS production, mPTP opening, and mitochondrial membrane potential changes in DENV infection. A549 cells (2 × 105/ml) treated with siCtrl or siUSP18 were infected with mock or DENV (MOI = 0.5) for 24 h. In the calcein-quenching assay, the treated cells were mixed with 10 nM calcein and 400 μM CoCl2, and the fluorescence intensity was determined by flow cytometry (A). A549 cells (2 × 105/ml) were infected with mock or DENV (MOI = 0.5) for 24 h, and then 5 μM MitoSOXTMRe were added into the culture. After incubation for 0.5 h, the intensity of MitoSOX fluorescence observed via flow cytometry was measured and used as an indicator of mitochondrial ROS levels (B). A549 cells treated as described in (B) were stained with 1 μg/ml Hoechst 33,258 solution for cell nuclei indicator and MitoSOX Red fluorescence dye for MitoROS and examined with a confocal laser-scanning microscope as described in the Materials and Methods (C). Treated A549 cells were stained with JC-1 red/green dye and analyzed by flow cytometry to measure mitochondrial membrane potential as described in the Materials and Methods (D). Similar to (C), the intensity of mitochondrial membrane potential was analyzed by confocal microscopy after cell staining with MT-1 dye and Hoechst 33,258 (E). More than 3 independent experiments were carried out and analyzed for each condition. Statistical analysis was done using two-way ANOVA with Holm-Sidak’s multiple comparisons (A, B and D) to compare differences among different treatments. *P < 0.05; **P < 0.01; ***P < 0.001 and ****P < 0.0001.