Figure 2
From: Investigating subtypes of lung adenocarcinoma by oxidative stress and immunotherapy related genes

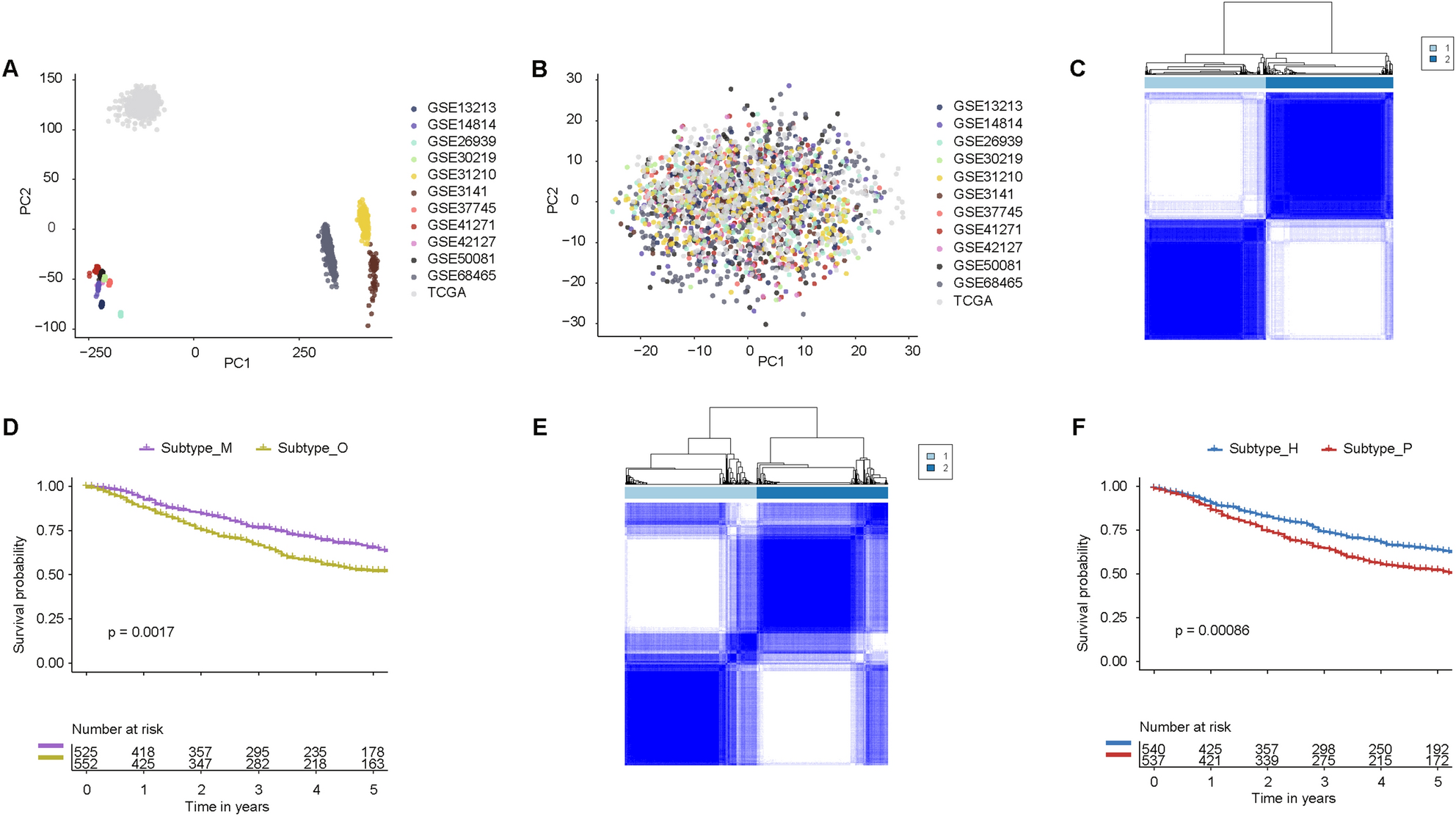
Identification of LUAD subtypes through consensus clustering (CC) using OSIRGs. (A) Principal component analysis (PCA) of 12 datasets prior to batch effect correction. (B) PCA of the 12 datasets following batch effect correction. (C) Heatmap of the consensus matrices for two subtypes in the Dataset_Training. Values range from 0 (never grouped together) to 1 (always clustered together), denoted by a color gradient from white to blue. (D) Overall Survival (OS) curves for subtypes with two subtypes in Dataset_Training. (E) Heatmap representing consensus matrices for two subtypes in the Dataset_Testing. (F) OS curves for subtypes within the two subtypes in Dataset_Testing.