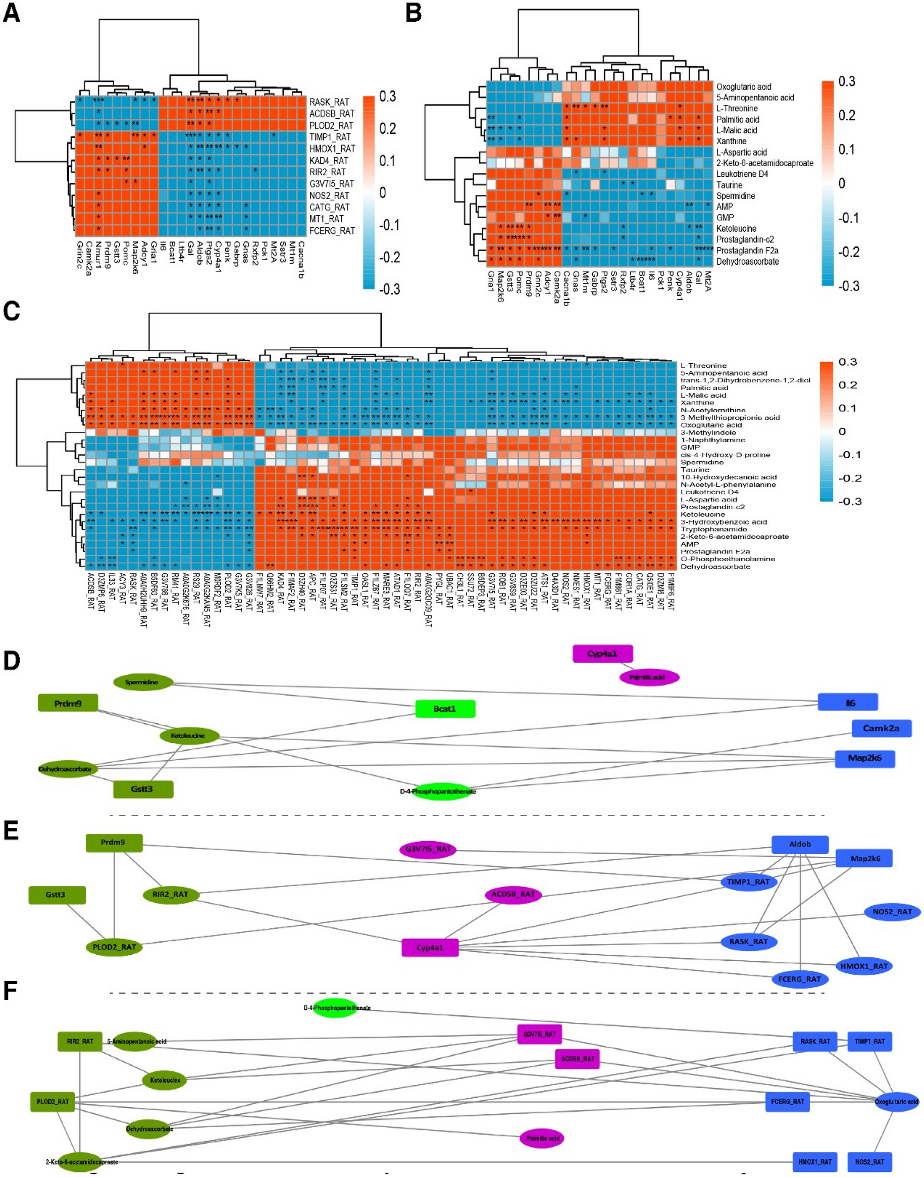
Figure 12

Integrated multiomics analysis of the effect in ARDS. (A) Transcriptional- and protein-associated heat map. (B) Thermography of transcriptomics and metabolomics. (C) Proteomics- and metabolomics-related heat map. (D) Association network diagram of transcriptomics and proteomics. (E) Association network diagram of transcriptomics and metabolomics. (F) Proteomics and metabolomics correlation network diagram.