Figure 6
From: Modeling fashion as an emergent collective behavior of bored individuals

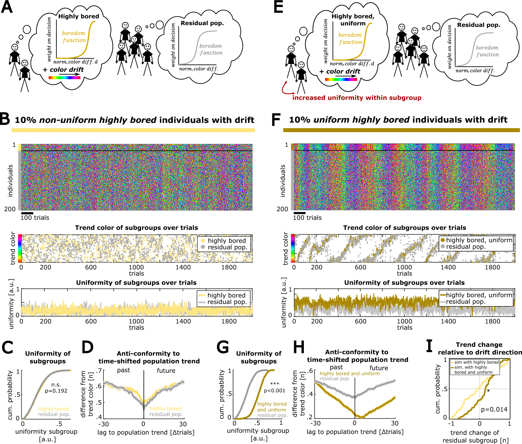
Uniformly acting highly bored individuals can drive population trends: (A) Schematic of a population with highly bored individuals that possess a systematic drift. (B) Simulation of this condition (model parameters: ni = 200 individuals, 10% = 20 highly bored individuals with x0 = 0.9, boredom of residual population x0 = 0.75, memory size m = 10). Top: single individual color choices. Mid: Subpopulations’ trend colors over trials. Drift in highly bored individuals does not lead to a systematic drift in the subpopulations’ trend color. Bottom: Uniformity of both subpopulations over trials. (C) The uniformity between subgroups shows no significant difference (n = 2000 trials, p-value refers to Wilcoxon signed-rank test). (D) Mean absolute difference of the subpopulations’ trend colors to the full population trend colors, shifted over trials (n = 2000 trials). Shaded areas indicate the SEM (n = 2000 trials). (E) Schematic of a population, where the highly bored individuals possess a drift and have a bias towards choosing uniformly within their subgroup (see “Methods” section). (F) Same as B but for the highly bored subpopulation that has a bias towards behaving uniformly. Here, the drift manifests in the highly bored subpopulation’s trend color and propagates to the residual individuals’ trend. (G) Distributions of uniformity for both subgroups confirm the systematic uniformity bias for the highly bored subgroup (n = 2000 trials, p-value refers to Wilcoxon signed-rank test). (H) Same as D, where the highly bored and uniform individuals predict population trends in the close future. (I) Comparison of the efficacy in propagating the drift of the highly bored subgroup to the residual subgroup. Distribution of the change in the residual subgroup’s trend color at steps of 25 trials (positive values indicate a trend change in the direction of the drift, negative values indicate a trend change in the opposite direction of the drift, data from nsubset = 80 trials, the reported p-value refers to a Wilcoxon rank sum test).