Figure 8
From: PBK correlates with prognosis, immune escape and drug response in LUAD

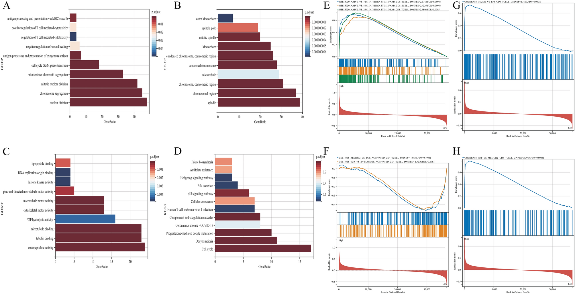
Gene enrichment analysis of differential genes between PBK high and low expression groups. (A–C) Bars show the enrichment results of GO:BP, GO:CC and GO:MF, in that order. (D) The most significant pathway in KEGG. (E–H) GSEA analysis between groups with high and low PBK expression.