Figure 11

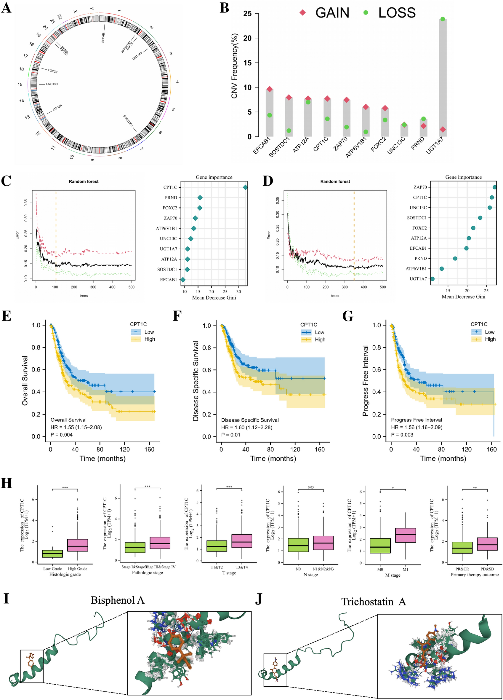
(A) Circus plots of chromosome distributions of selected genes from the risk model. (B) Frequencies of gain and loss for selected genes from the risk model. (C, D) To further evaluate the importance of these genes for the prognostic contribution of LUAD patients, we performed a random forest analysis of these genes based on risk scores and patient NMF classifications and found that the mean decrease Gini of CPT1C was higher in both analyses. (E, G) The Kaplan–Meier survival curve showing the relationship between the expression of CPT1C and overall survival (OS), disease-specific survival (DSS), and progress-free interval (PFI). (H) The expression of CPT1C in TCGA-BLCA patients with different histologic grade, pathologic stage, T stage, N stage, M stage and primary therapy outcomes. (I) The simulated binding between CPT1C and Bisphenol A. (J) The simulated binding between CPT1C and Trichostatin A. *p < 0.05; **p < 0.01; ***p < 0.001.