Figure 7
From: FilGAP regulates tumor growth in Glioma through the regulation of mTORC1 and mTORC2

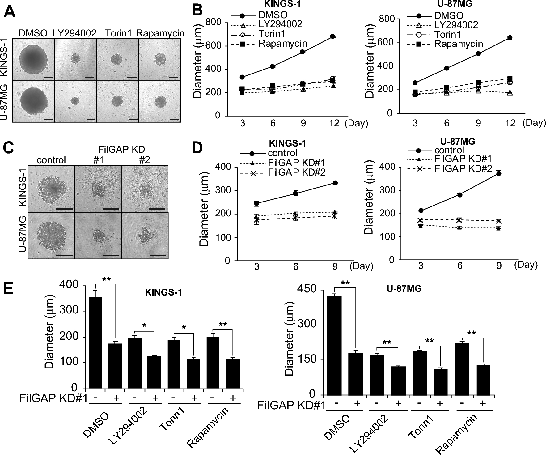
mTOR and FilGAP regulate spheroid growth in KINGS-1 and U-87MG cells. (A) Representative images of KINGS-1 and U-87MG spheroids cultured in a round-bottom low attachment 96 well plate, and treated with DMSO, 10 μM LY294002, 500 nM Torin1 or 100 nM Rapamycin for 12 days. Scale bar: 300 μm. (B) The diameter of each spheroid of (A) was measured (n = 3). (C) Representative images of control or FilGAP-depleted KINGS-1 and U-87MG spheroids cultured for 9 days. Scale bar: 200 mm. (D) The diameter of each spheroid of (C) was measured (KINGS-1; n = 3) (U-87MG; n = 6). (E) Control or FilGAP-depleted KINGS-1 and U-87MG spheroids treated with DMSO, 10 μM LY294002, 500 nM Torin1 or 100 nM Rapamycin for 9 days. The diameter of each spheroid on day 9 of was measured (n = 3).