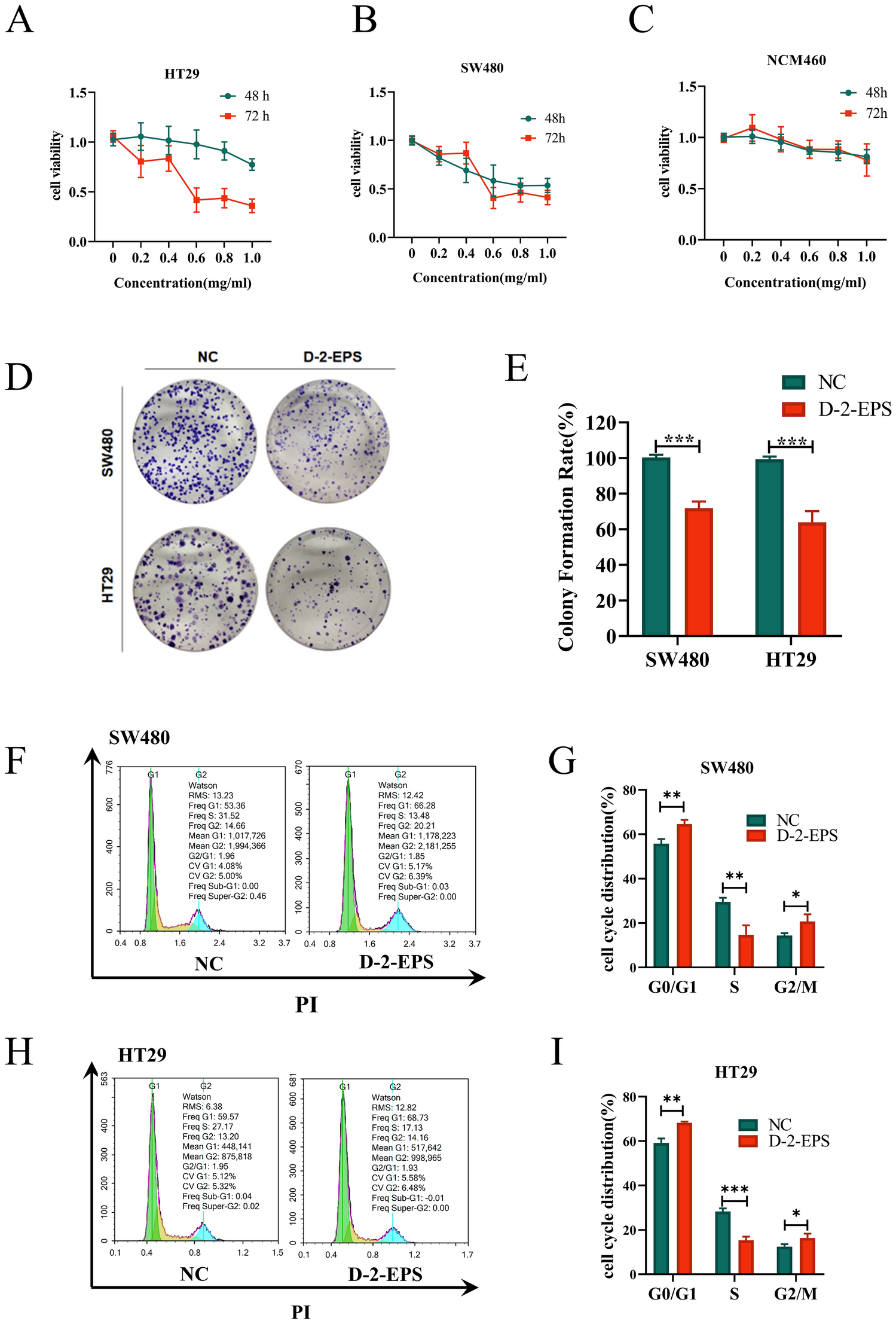
Figure 2

D-2-EPS inhibited the proliferation and induced cell cycle arrest of CRC cells. (A–C) CCK8 assay of HT29 (A), SW480 (B), and NCM460 (C) cultured with D-2-EPS after 48 h, 72 h. (D) Clonal formation assay of SW480 and HT29 cultured with D-2-EPS after 72 h. (E) Quantitative analysis of clone number of SW480 and HT29. (F) The cell cycle distribution of SW480 treated with D-2-EPS. (G) Quantitative analysis of the proportion of SW480 in different cell cycle phases. (H) The cell cycle distribution of HT29 treated with D-2-EPS. (I) Quantitative analysis of the proportion of HT29 in different cell cycle phases. Values represent Mean ± SEM of the mean. Student's t-test, *P-value < 0.05, **P-value < 0.01, ***P-value < 0.001, ****P-value < 0.0001.