Figure 2
From: Music compensates for altered gene expression in age-related cognitive disorders

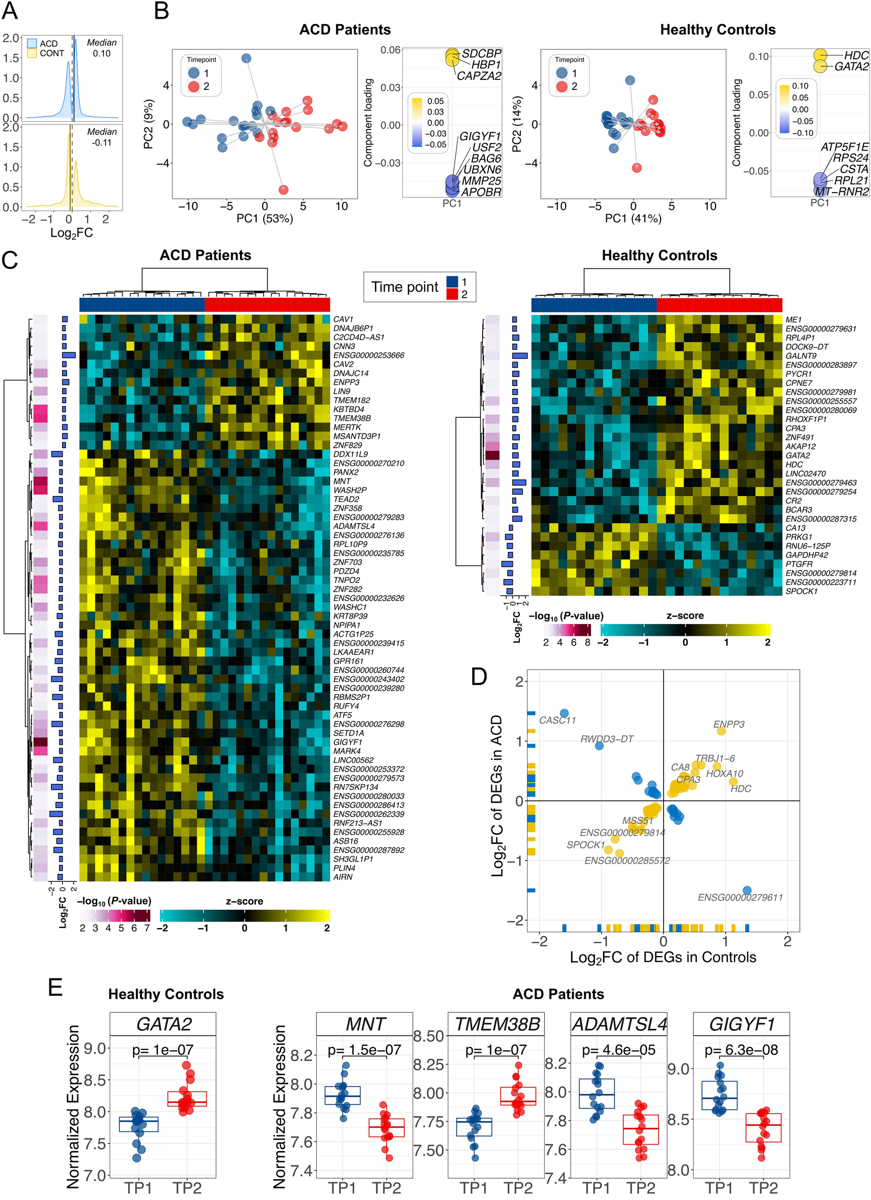
Global transcriptome patterns and differential expression analysis in ACD and healthy controls. (A) Density plots of log2FC; (B) Principal Component Analysis (left) and the genes that play the main role in the topology of the PC1 (right). (C) Heatmaps of the most remarkable DEGs (P-values < 0.005 and |log2FC|> 0.5) in ACD patients and healthy controls when contrasting the two time points. (D) Correlation of DEGs in the two cohorts. (E) DEGs showing the most extreme and significant differences in ACD patients and controls.