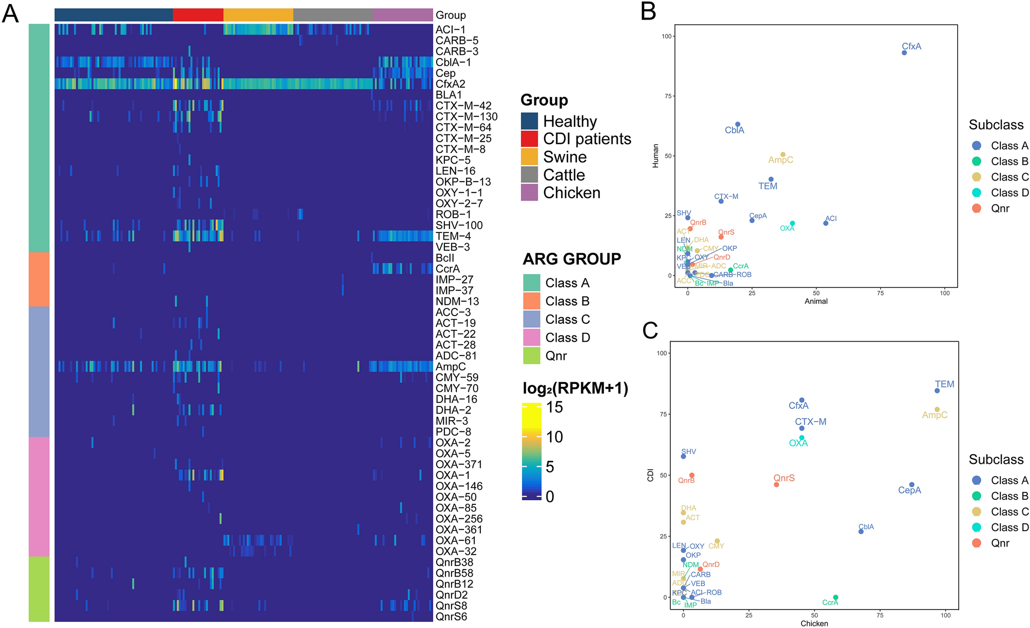
Figure 2

Abundance and prevalence of β-lactamase and transferable quinolone resistance genes. (A) Relative abundance of β-lactamase and transferable quinolone resistance genes in each sample, measured by reads per kilobase of transcript per million mapped reads (RPKM). (B) Prevalence of β-lactamase and transferable quinolone resistance gene families in humans and livestock. (C) Prevalence of β-lactamase and transferable quinolone resistance gene families in patients and chickens with Clostridioides difficile infection (CDI). The names of highly prevalent ARGs (> 30%) in both groups are enlarged.