Figure 5
From: An arrayed CRISPR knockout screen identifies genetic regulators of GLUT1 expression

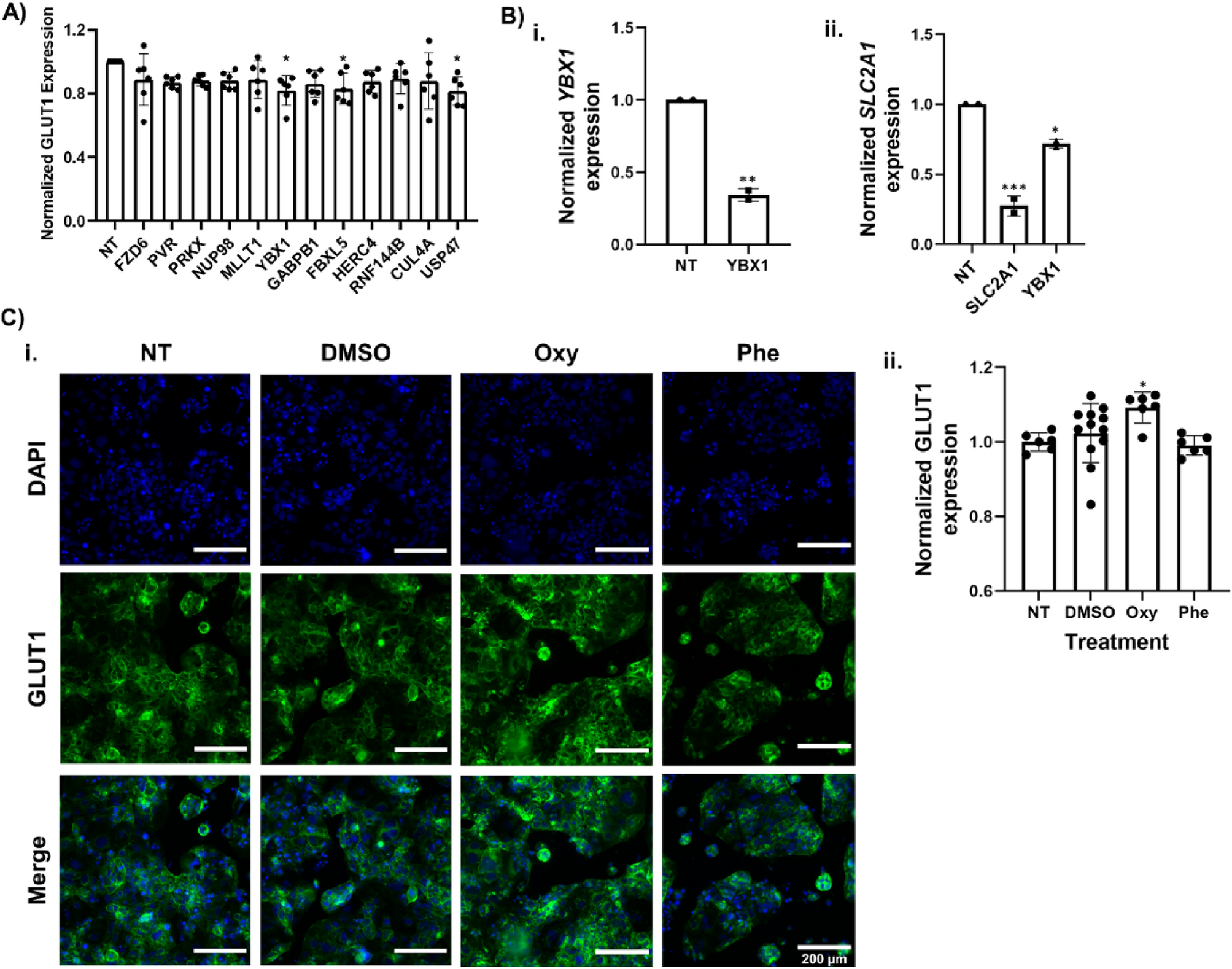
Secondary hit validation. (A) Compiled datasets represent GLUT1 expression levels in GLUT1high-C6-Caco-2 cells corresponding to different gRNA-targeted genes. Each data point is the mean of a single biological replicate calculated from triplicate wells (18 quantified images). Data are represented as mean ± standard deviation from n = 3 biological replicates per targeted gene. A one-way ANOVA with a post Dunnett test was used to evaluate the statistical significance across conditions (*, p < 0.05). All data were normalized to the non-targeting control (NT). (B) Panel i shows YBX1 expression in GLUT1high-C6-Caco-2 cells that received non-targeting gRNAs or gRNAs targeting YBX1. Data are from qPCR measurements and are represented as mean ± standard deviation from 2 biological replicates. Statistical significance was calculated using the Student’s unpaired t-test. (**, p < 0.01). Panel ii shows SLC2A1 expression in GLUT1high-C6-Caco-2 cells that received non-targeting gRNAs or gRNAs targeting SLC2A1 or YBX1. Data are represented as mean ± standard deviation from 2 biological replicates. A one-way ANOVA with a Dunnett’s multiple comparisons test was used to evaluate the statistical significance across conditions (***, p < 0.001; *, p < 0.05). All data were normalized to the non-targeting control (NT). (C) Panel i shows representative immunofluorescence images of GLUT1 expression following treatment with DMSO (vehicle control), oxymetazoline (Oxy, adrenergic agonist), and phenoxybenzamine (Phe, antagonist), or the untreated control (NT). Scale bars represent 200 µm. Panel ii shows the quantified GLUT1 expression from these images. Data represented as mean ± standard deviation from at least 6 biological replicates (at least 36 quantified images). Statistical significance was calculated using a one-way ANOVA with Dunnett’s multiple comparisons test (*, p < 0.05).