Figure 1
From: The Notch1 signaling pathway directly modulates the human RANKL-induced osteoclastogenesis

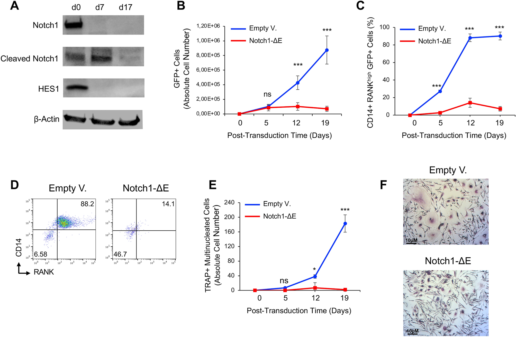
Constitutive activation of Notch1 signaling in human osteoclast precursors suppresses in vitro RANKL-induced osteoclastogenesis. (A) Western blot analysis of total and cleaved intracellular NOTCH1, HES1 and β-Actin as a loading control in total cell lysates of human CD14+CD16− monocytes at day 0 and after in vitro growth in serum-containing growth media, supplemented with RANKL (50 ng/ml), M-CSF (25 ng/ml), TGF-β1(5 ng/ml) and dexamethasone (1 μM) and seeded at 2 × 106 cells/ml for 7 and 17 days. The blots were cut prior to hybridisation with antibodies. The uncropped version of the western blots is reported in Fig. S19. (B,C) Flow cytometric analysis of abundance of total GFP+ cells (B) and CD14+RANKhighGFP+ cell fraction (C) in human CD14+CD16− monocytes, isolated from peripheral blood mononuclear cells (PBMC) and transduced with lentivectors encoding the active NOTCH1-ΔE isoform or empty vector as control. Abundance of transduced total GFP+ cells (B) and CD14+RANKhighGFP+ cell fraction (C) was tracked over time in culture after in vitro RANKL stimulation at the indicated time points by flow cytometry. GFP+ alive cells were discriminated using the LIVE/DEAD™ Fixable Near-IR stain. Means ± SD fractions of the initial transduction value are plotted for experiments performed in biological triplicates using PBMCs derived from different healthy donors. ***p < 0.001 (Student’s t-test); NS not significant. (D) Flow cytometry plots of NOTCH1-ΔE or empty vector transduced cells after 12 days of in vitro RANKL stimulation, showing the protein expression of CD14 and RANK cell receptors. (E) Absolute number of TRAP-positive multinucleated cells, derived from human CD14+CD16− monocytes, isolated from PBMC, lentivirally transduced with the active NOTCH1-ΔE isoform or empty lentivectors as control and subsequently in vitro stimulated as described above. Number of TRAP-positive multinucleated cells was quantified microscopically over time in culture as indicated. Means ± SD values are plotted for experiments performed in biological triplicates. *p < 0.05; ***p < 0.001 (Student’s t-test); NS not significant. (F) Microphotographs of TRAP-positive multinucleated cells, transduced as indicated after 19 days of in vitro RANKL stimulation.