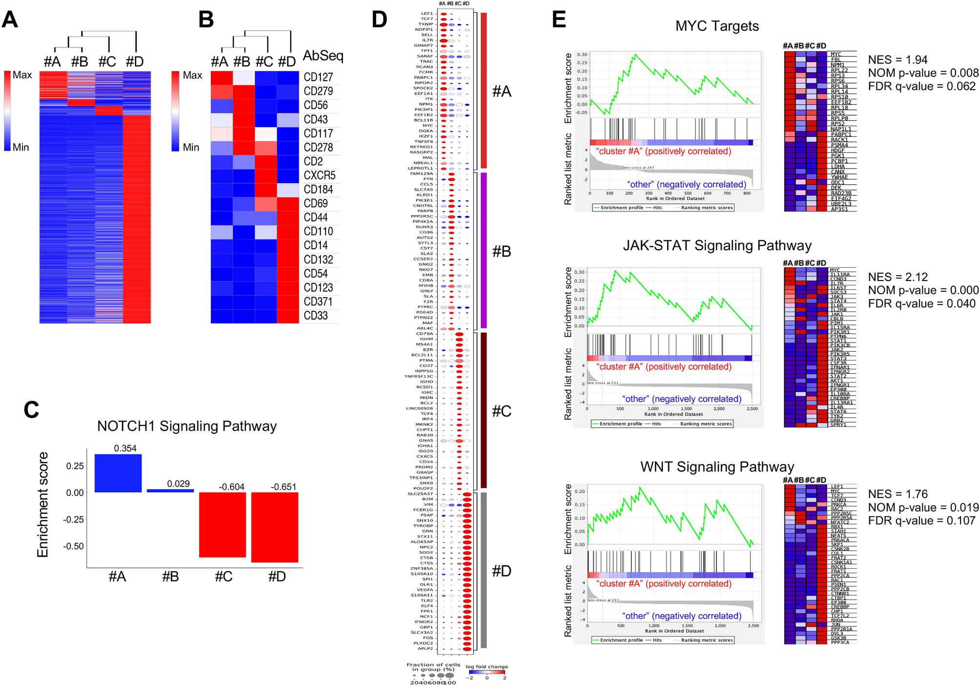
Figure 3
From: The Notch1 signaling pathway directly modulates the human RANKL-induced osteoclastogenesis

Gene expression and immunophenotypic profiles displays known and previously uncharacterized markers of human osteoclastogenesis. (A) Heatmap and hierarchical clustering of gene expression scRNA-Seq data for each MetaCluster (MC) as identified by the Leiden clustering algorithm and generated by Seaborn software (Version: 0.12.2). Gene list is reported in Table S8. (B) Expression heatmap and hierarchical clustering of all surface markers recognized by 31 oligo-conjugated antibodies (Abseq panel in Table S1) in each of the four MetaClusters as generated by Seaborn software (Version: 0.12.2). (C) The enrichment score of cells of indicated MetaClusters across the genes related to KEGG NOTCH1 signaling pathway (hsa04330) by gene set variation analysis (GSVA). The bar above zero (blue color) represent subsets with gene enrichment in the NOTCH1 signaling pathway using a non-parametric and unsupervised approach. (D) Dot plot of highly differentially expressed genes (adjusted p-value < 0.05) in cells of indicated MetaClusters displays known and previously uncharacterized markers of human osteoclastogenesis as generated by Scanpy toolkit (Version: 1.8.1) at the following link https://scanpy.readthedocs.io/en/stable/generated/scanpy.pl.rank_genes_groups_dotplot.html. (E) Gene set enrichment analysis (GSEA) of indicated gene sets and signaling pathways as enriched in MC-#A. To the left, the enrichment score (ES) plots show the profile of running ES and positions of gene set members on the rank-ordered list for the Myc target genes from HALLMARK database as well as the genes of JAK/STAT and WNT signaling pathways from the KEGG database at the following link https://www.gsea-msigdb.org/. Heatmaps of the top marker genes for each phenotype are reported on the right. NES, normalized enrichment score; NOM, nominal; FDR, false discovery rate.