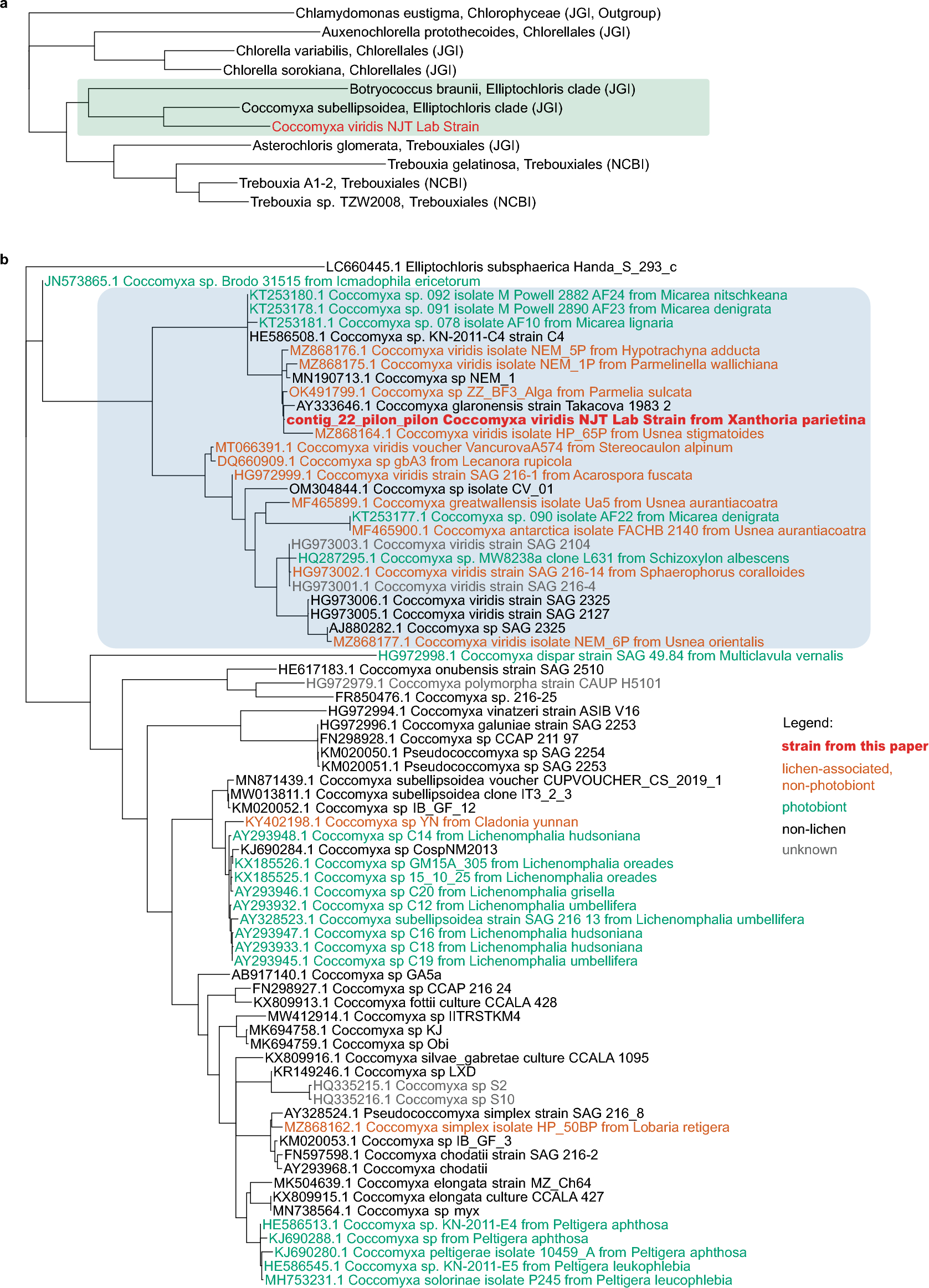
Figure 2
From: Genomic analysis of Coccomyxa viridis, a common low-abundance alga associated with lichen symbioses

Maximum-likelihood phylogenetic trees showing the taxonomic placement of the studied strain (highlighted in red). (a) Phylogenomic tree based on 196 single-copy orthologs. The green rectangle highlights the Elliptochloris-clade. (b) Phylogeny based on ITS sequences. The blue rectangle highlights the C. viridis clade.